什么是系统基础芯片(SBC)?CANLIN SBC初学者指南
作者:德州仪器(TI)
什么是系统基础芯片(SBC)?
SBC是纯粹的集成电路,它将与内部/外部"功率器件"集成在一起。该功率器件可以是低压差线性稳压器(LDO)、DC/DC转换器或两者兼有。
当设计师需要更多输出功率,或需要离散式解决方案的布局选项并且该离散式解决方案需要收发器和离散式LDO或DC/DC转换器,这时SBC是您的理想选择。
SBC对于市场来说不是新生事物,但是,近期在集成和性能方面的创新均拓展了这些设备的使用。对汽车设计师而言,其高水平的集成和更高的可靠性可以使其实现质量更轻和成本更低的设计。从经典CAN向灵活数据速率CAN(CAN FD)的转型,要求解决方案能够弥补CAN FD控制器处理器可用性之间的差距,同时亦有助于增加经典CAN/CAN FD总线的数量。
在比较深入地介绍SBC之前,我们首先来重点谈谈CAN或LIN收发器。如果您熟悉这些协议,您就一定知道这些收发器提供其相应技术的输入和输出。一旦它们收到数据包,这些收发器就会将数据传送给微控制器或微处理器进行进一步的操作。反之,它们会从同一处理器接收信息,经由相关总线进行出站通信。
尽管CAN和LIN收发器在本质上看是相当基础的技术,但供应商持续向其添加更多功能,在力求增加保护功能的同时,削减设计的复杂性、空间和成本。这些功能通常包括总线故障保护和静电释放保护,以及通过1.8 - 3.3V 或 1.8 - 5V输入/输出(也称为VIO)与处理器往返数据的能力。
下面我将重点介绍基于LDO的SBC,不过相同的概念也适用于具有更高输出的DC/DC转换器。
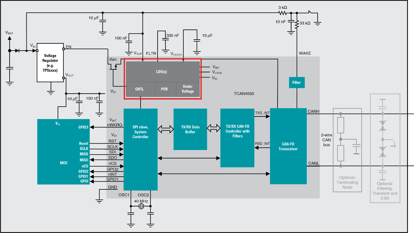
,它将CAN FD控制器和收发器置于单一的封装内。该设备藉由串行外围接口(SPI)与微控制器和微处理器通信,在大部分处理解决方案中占有重要地位,支持向几乎所有的设计增添CAN FD的先进功能。图 1是该设备及其如何连接到微处理器的基本框图。
图1:突出显示了处理器 /设备连接的框图
提供的其它功能包括VIO(1.8V、3.3V和5V支持);唤醒;休眠;及在非正常可用情况下支持处理器功能的超时看门狗等。
图 2突出显示了SBC(蓝色突出显示)的LDO部分。的集成式LDO提供125 mA电流。约50 mA用于为CAN FD收发器供电,并保持高达70 mA的输出为嵌入式微控制器或其它组件供应电流。
图2: 突出显示LDO的
CAN和LIN SBC将继续集成关键功能,以支持以前需要多个分立设备提供的诸多功能。其中包括更多LDO、用于提高输出电流的DC/DC转换器、用于开/关处理器的高压侧开关以及多种协议支持。
德州仪器(TI)拥有利用其标准CAN和LIN收发器系列开发出来的CAN和LIN SBC。 LIN SBC还包括上述提及的许多功能和一个125-mA LDO。
国内首颗汽车智能SBC芯片量产 光谷“芯”闪耀国产汽车芯片“无人区”
芯必达工作人员展示芯片开发板。(本文图片均由受访对象提供)
湖北日报全媒记者 张真真 马文俊 通讯员 彭景
在汽车智能化和电动化的浪潮中,芯片已然成为全行业高度关注的话题。
2020年全球“缺芯潮”的余悸中,国产汽车芯片在智能驾驶、智慧座舱、传感器、电源等细分赛道快速追赶,整体国产化率从不到5%提升到10%,但多个领域仍待补位。
3月19日,湖北日报全媒记者获悉,国内首颗汽车智能SBC芯片近期正式量产出货。该产品由武汉芯必达微电子有限公司(简称“芯必达”)设计,这家成立仅22个月的芯片公司,已陆续发布8款相关芯片,其中6款实现量产。
国产汽车芯片的“无人区”里,又增添一颗闪耀的光谷“芯”。
“孤军独行”十多年后
22个月出货芯片千万颗
芯必达芯片研发实验室
根据中国汽车工业协会数据,每辆电动汽车所需芯片数量将提升至1600颗,数倍于传统燃油车,而更高级别智能汽车的需求量有望提升至3000颗/辆。
越来越多的芯片应用,既为驾乘人员提供了高级辅助驾驶、影音娱乐等一系列炫酷新功能,也对汽车的电力控制、信息传输、空间布置提出了更高的要求,能集成多项功能的智能系统基础芯片(SBC)应运而生。
“入行后,我们曾像孤军独行般摸索十多年。近年来,受益于中国汽车行业的蓬勃发展,我们欣喜地看到了国产汽车芯片快速发展与崛起的大好机会。”芯必达创始人万铁军感慨。
2020年全球“缺芯潮”后,国产汽车芯片在智能驾驶、智慧座舱、传感器、电源等细分赛道加快追赶步伐,整体国产化率从不到5%提升到10%,但多个领域仍待补位。
锚定国产化空白,2022年5月落户光谷之后,芯必达先后在深圳、合肥、上海等地设立了研发及销售中心。
芯必达芯片研发实验室
占比高达80%的研发人员,拥有15年以上的汽车芯片研发与量产经验核心研发团队,令芯必达在短短22个月时间内,快速突破了微控制处理器、电源管理及通信接口的关键IP,深度掌握智能SBC所需的各项关键技术,最终实现“入局即破局”。
“别小看这片手掌大的SBC载板,上面集成了微控制器、功率芯片和通信接口芯片。相比单个芯片,不仅能达到车规级的安全需求,其综合成本更具优势。小到开门、关窗,大到动力管理,它处理起来都游刃有余,应用场景十分丰富。”
包括智能SBC在内,芯必达还瞄准模拟功率类芯片、计算控制类芯片领域的产品,不断加速汽车芯片设计的国产化替代。当下,该公司6款实现量产的芯片,出货量已近千万颗。
背靠光谷产业链快速成长
“今年还将量产两款新品”
芯必达所在的光谷,已出台《东湖高新区关于支持新能源智能网联汽车发展的若干措施》《东湖高新区车规级芯片产业发展行动方案(2023-2025)》等一系列利好政策,培育、引进了200余家相关企业,新能源智能网联汽车产业链日渐成势。
“针对智能网联汽车产业,各地都在‘抢跑’布局。在光谷近期出台的一揽子利好措施助推下,我们正奋力加速芯片‘开花’又‘结果’。”万铁军说,汽车芯片的量产上市并非一蹴而就,产品研发只是其中的一环。“如何通过严格的车规级芯片认证测试,保证芯片生产与交付质量,做好技术服务,从而获得车企认可,让芯片走向量产,才是真正的挑战所在。”
芯必达产品应用场景
弗若斯特沙利文的报告显示,全球汽车芯片市场增势仍将持续,预计于2030年前,整个市场规模将超过6000亿元。然而,一款芯片从诞生到上车,动辄需要两三年的验证周期,而海外厂商早就建立起与车厂的长期合作关系,若没有产品使用与试错的机会,国产汽车芯片很难破局。
同时,汽车芯片类型繁多,为保持供应链安全,车厂对芯片厂商的实力,包括产品丰富度和长期迭代创新能力,有着很高要求,但国内企业因起步较晚、品类较少,自然无法媲美海外巨头厂商丰富的产品矩阵。
为打动供应链厂商和车企,交付解决方案成了芯必达打造竞争力与“护城河”的绝招。在公司光谷办公室内,工位上常常见不到人影。“近百位研发、工艺工程师早就扑向全国各地的车机厂,在一线对接技术细节。”
去年9月,一家位于华东的一级供应商在投标某国际车厂的项目时发现,此前合作的芯片厂达不到技术要求,于是辗转多方联系上芯必达。
接到需求当天,公司上下便加班完成了项目需要的技术评估报告。接下来的一周内,技术团队就完成了硬件原理图设计、驱动软件配置。极高的响应速度和专业的技术服务,帮助客户顺利斩获订单。
“当前,我们已和武汉及外省的多家品牌车厂、近百家汽车零部件厂商建立起三方合作,并一道规划布局未来的技术和产品。”万铁军说,武汉既有深厚的汽车产业积淀,又有完善的半导体供应链,“光车协同”发展下,本地智能网联汽车产业有望实现跨越发展。“今年公司还将量产两款全新的芯片,并发布数款新产品。”
“光芯屏端网”加速“上车上路”的背景下,芯必达正翩然起舞智能汽车“芯”国潮。
(来源:湖北日报)
更多精彩资讯请在应用市场下载“极目新闻”客户端,未经授权请勿转载,欢迎提供新闻线索,一经采纳即付报酬。24小时报料热线027-86777777。
相关问答
znt蓝牙耳机用的什么芯片?
1.znt蓝牙耳机使用的芯片是realtekrtl8763b.2.realtekrtl8763b是一款低功耗蓝牙系统级芯片,专为耳机和耳机设备设计。该芯片支持蓝牙4.2版本,并具有高度...
蓝牙耳机音质取决于什么?
原来我以为蓝牙耳机音质差的原因是因为蓝牙的传输和推力不足以驱动好耳机,现在看来主要还是耳机的原因。最近评测了一把蓝牙耳机线,发现现在用QCC3034的芯片的...
ambie是什么牌子?
...Ambie是索尼旗下专注于提供全新音乐体验的品牌,区别于大行其道的入耳式耳机,Ambie公司旗下产品均采用了独特的耳夹式佩戴方式,但不同于骨传导耳机,ambie...
三菱电梯743什么故障?
可能主板工作电压不稳定导致的,建议以下排查:1,强制重启,2,若依旧恢复出厂设置。3,若还是如此,一般为主板电压不稳导致的。送售后修理。4,变频器欠...你...
三菱LEHY--II电梯快车刚起动抱闸又释放,大故障显E7,E8,Ed小故障731,732,812,74E,d43,d44,d11,b42.请指点?
变频器欠压抱闸接触器故障系统故障p1板各灯显示状态,井道线路是否正常,串行传输错误,SBC-C的芯片查一下哦。变频器欠压抱闸接触器故障系统故障p1板各...
pau1823对比pau1606哪个好?
pau1606比pau1823好PAU16系列TWS真无线蓝牙耳机方案,支持蓝牙5.0EDR/BLE,支持AAC、SBC/mSBC、AEC、AES。这颗芯片采取了随取随用与手机直连的方式,兼容所...
vivotws2耳机怎么样?
很好首先耳机精致度ok,佩戴舒适度和稳定性不错,支持游戏模式,续航30h支持快充。其次是音质,12.2mm动圈喇叭,高通蓝牙芯片,支持AAC/SBC/aptX-A自适应解码...
s90蓝牙耳机是什么牌子?
Astrotec阿思翠S90Pro耳机搭载的是楼氏发烧双动铁单元,频响范围:5Hz——31KHz,灵敏度:102±3dB,阻抗16Ω,高通aptX芯片,支持APTX,ACC和SBC编码格式(光看到这...
acc耳机推荐?
对于爱玩游戏的小伙伴来说,手机里自然少不了安装几个流行手游。随着越来越多的手机取消了耳机孔,作为手游爱好者也只能搭配一款蓝牙耳机用于在游戏中进行体验...
4.2蓝牙解码什么格式?
最早的格式应该是SBC,SBC是A2DP(AdvancedAudioDistributionProfile,蓝牙音频传输协议)协议强制规定的编码格式。所有的蓝牙都会支持这个协议,所以所有的...
