江苏盐芯微电子申请集成电路封装溢胶清除专利,采用负压吸附方式有效保护集成电路
金融界2024年9月25日消息,国家知识产权局信息显示,江苏盐芯微电子有限公司申请一项名为“一种集成电路封装溢胶清除设备及方法”的专利,公开号 CN 118681865 A,申请日期为2024年6月。
专利摘要显示,本发明提供一种集成电路封装溢胶清除设备及方法,涉及集成电路封装技术领域。该集成电路封装溢胶清除设备,包括工作台,所述工作台的上表面固定连接有固定立柱,所述固定立柱的顶部固定连接有安装壳体,所述安装壳体的外表面设置有两组夹紧组件,所述安装壳体的内部转动连接有旋转凸块。启动第二驱动气缸带着吸附罩体下降,使得吸附罩体靠近集成电路,启动负压泵,使得溢出的胶水通过吸附罩体进入到第二连接管中,最后吸到回收箱体中,同时启动第一驱动气缸带着吸附罩体水平移动进行吸附,采用负压吸附的方式,有效的保护了集成电路不易被刮伤且表面不会出现大量多余的平铺胶水。
本文源自金融界
纳芯微驱动芯片NSD1624,有效解决SW pin负压和高dvdt
2022年6月22日-NSD1624是纳芯微最新推出的非隔离高压半桥驱动芯片,
可广泛应用于
光伏、储能等新能源领域
空调压缩机、工业电机驱动
高效高密度工业、通信、服务器电源
半桥、全桥、LLC电源拓扑
如下图NSD1624功能框图所示,纳芯微创新地将隔离技术方案应用于高压半桥驱动中,使得高压输出侧可以承受高达1200V的直流电压,同时SW pin可以满足高dv/dt和耐负压尖峰的需求。可适用于各种高压半桥、全桥、LLC电源拓扑上。
NSD1624输入逻辑可兼容TTL/CMOS,方便控制。高压侧和低压侧均具备独立的供电欠压保护功能(UVLO),能在10~20V电压范围内工作。此外,NSD1624可提供SOP14,SOP8,LGA 4*4mm多种封装形式 。
NSD1624功能框图
NSD1624简化应用电路
解决高压、高频系统中SW pin负压和高dv/dt的痛点
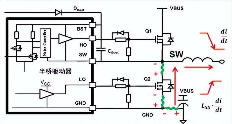
图一:半桥驱动IC典型应用电路图示
图二:Q1、Q2管子开关过程中,SW产生震荡和负压
上图一所示是半桥驱动IC非常典型的应用电路。在Q1、Q2管子开关过程中,SW 会产生一定程度的震荡,同时会有负压产生,如上图二所示。如果驱动IC SW pin 耐负压能力比较低,就会导致IC损坏。
SW pin 产生震荡和负压的原因是: 当上管关闭时,由于负载呈感性,电流不能突变,电流便会从GND 通过下管的体二极管进行续流,如图一的红色箭头方向所示。在真实电路中,该电流路径上许多地方会存在寄生电感,如图一的绿色电感。
SW 的电压 Usw=-Lss * (di/dt),通过公式可以看出,续流电流通过路径中的寄生电感,会在SW上产生负压。如果负载电流越大,开关频率越高,即di/dt 大,同时电路中寄生电感越大,即Lss 值越大,则SW产生的震荡和负压就会越大,就会越容易损坏驱动IC。
此外,开关频率越大,SW产生的dv/dt就越大。如果选择的驱动IC dv/dt 抗干扰能力不足,便会导致驱动IC内部逻辑错误,可能会使得驱动IC的HO 和 LO同时输出高电平,使得上下管同时打开,造成短路,甚至烧坏管子。
纳芯微创新地将隔离技术方案应用于NSD1624 高压半桥IC中,很好解决了上述问题,即:SW pin负压和高dv/dt的痛点。该创新技术,使得NSD1624 SW pin 电压能够承受高达±1200V,可以承受非常高的负压;同时dV/dt抗干扰能力超过100kv/us。因而 NSD1624 非常适合高频、高压、高可靠性的应用场景,符合电源行业发展的趋势。
相关问答
INA226怎么检测负压下的共模电流?
INA226是一款高精度、低功耗的电流和电压监测芯片。要检测负压下的共模电流,首先需要将负压接入芯片的差分输入端,然后通过设置INA226的工作模式和增益,使其能...
我看到有些东西是负压输出的,这和正压输出啥区别】作业帮
[最佳回答]首先,GND并不一定表示负极,你理解的负极可能是类似于一个电池的负极吧。其实简单的正负并不能表示一个系统中的电压关系,所以需要一个GND表示接地,...
电脑负压机箱怎么装里面没灰尘?
下主机机箱侧面护盖上的螺丝,把盖抽出来。3,置于室外。把主机机箱拿到一个宽敞的地方,最好是室外,坚着放在地面上。4,大面积除尘。打开吹风机或者...3,置...
用op07运放做电压放大电路?
可以的,只要你要小心处理好电源纹波,因为你找的可以产生正负12电压的芯片,一般是DC-DC升压芯片,要不是用电感来做储能元件,要不就是用电容(电荷泵)来做,...
cap系统是什么意思啊?
它是基于羟基自由基的带电复合型活性粒子体(Compositeactiveparticle)的简称。CAP系统是由深圳全智能机器人科技有限公司开发,以蒸馏水为原料,可以快速生...
液晶屏的常见故障及维修有哪些
[回答]液晶屏产生的故障大致有这样几种:白屏、花屏、黑屏、屏暗、发黄、白斑、亮线、亮带、暗线、暗带、外膜刮伤等。这些故障中相对而言较容易维修的是屏...
压力表100售价是多少?-一起装修网
[回答]一般30块钱左右,推荐ATMY100数字压力表采用进口高精度、低温度、超低功耗集成电路和温宽型液晶显示器,内置高能量电池儿无需敷设供电电缆,是一种精...
谁知道家用功放保护电路常见故障维修方法?-一起装修网
[回答]常见电源,行部分,电源现在好修啦,换模块啦,有些机器效果不好但大部分可以的,行部分常见行管坏,行包坏,代换即可,还有场块,虚焊的很多,这些故障大约...
日本太平压力开关价格多少?-设计本有问必答
日本太平压力开关价格为120元,日本芯片,可代替压力传感器,体积小,方便安装。分为连成压、负压、正压型,价格相同.非腐蚀性气体,不可燃气体等的压力...
大侠们谁能回答深圳周边齐全的GaN射频功放芯片,GaN射频功...
[回答]你说的是地线吧,他们是连接在一起的。直流电源是有负极的,但是你说的这种功放应该只有正电压,给功放IC供电的。信号源和喇叭是交流电没有负压的,只...
