差分信号和差分电路讲解 差分放大电路应用
1、什么是差分信号?为什么要用差分信号?
两个芯片要通信,我们把它们用一根导线连接起来,一个传输 1,另一个接受 1,一个传输 0,另一个接受 0,不是很好吗?为什么还要搞其他的花花肠子。
因为有干扰,各种各样的干扰,比如温度,电磁辐射等等,这些干扰使得传输的 1 不再是理想的 1,传输的 0 也不再是理想的 0,但是这些干扰几乎都有一个共同的特点,就是它对这条导线的干扰和它对这条导线附近导线的干扰是一样的。
利用这个特点,我们用两个导线传输信号,一条导线传输我们要传输的信号 1010,另一条导线传输和他相反的信号 0101,在接收端,我们把这两个信号做差,那么就会接收到 1 -1 1 -1 这样的信号,再通过电平转换或其他的手段就可以恢复出 1010 这个我们要传输的信号。干扰在做差的过程中被消除掉了。
2、差分放大电路基本结构
所有的电子元器件的特性都会受到温度的影响,其中半导体材料受到影响的程度最大。对于 PN 结来说,温度系数为 -2.5mV/°C,表示温度每升高 1°C,二极管或三极管的管压降就会降低 2.5mV,可以想象,温度高到一定程度的时候,二极管的正向导通反向截止的特性也就不存在了,所有的半导体都无法正常工作了。
在共射放大电路中,电路基础:Lec16- 共射放大电路的设计,温度的变化会产生三极管基极和发射极之间电压的变化△Ube,这种现象成为“温漂”。
利用差分信号的思想,我们建立上面电路图,输入端(Ui1-Ui2),输出端(Uo1-Uo2),就可以解决温漂的问题。温漂干扰在做差的过程中被消除掉了。
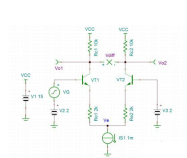
3、长尾式差分电路
一个更实用的设计是采用长尾式差分电路,如图所示,这个电路可就厉害了,它可以
单端输入,单端输出,放大倍数是普通共射放大电路的 1/2 倍。单端输入,差分输出,放大倍数是普通共射放大电路的 1 倍。差分输入,单端输出,放大倍数是普通共射放大电路的 1。差分输入,差分输出,放大倍数是普通共射放大电路的 2。这个电路之所以强大,是因为当温度变化时,产生了△Ube,但是它通过引入一个恒流源补偿△Ube,从而使 Re 两端的电压保持不变,这样流过 Re 的电流也不变,导出流过 Rc 的电流不变,最终输出的 Vo 不变。
其中,ui 表示输入信号,ube 表示三极管基极和集电极之间的电压差,它是温度的函数。现在我们只考虑温漂,ui 保持不变。只看温度变化对输出的影响。对这个式子两端求导可得下式,这个式子表明温漂引起的△Ube 会被△Ve 所补偿。
长尾式差分电路的仿真结果如下,从结果可以看出当单端信号输入时,单端输出的放大倍数是普通共射放大电路的 1/2。放大倍数可以利用公式 1 对 Ui 求导推出,这里不再推导。
4. 差分电路的作用
差分放大电路对共模输入信号有很强的抑制能力,对差模信号却没有多大的影响,因此差分放大电路一般做集成运算的输入级和中间级,可以抑制由外界条件的变化带给电路的影响,如温度噪声等。你可以去找一些集成电路看一下,第一级基本上都是差分放大。
5. 差分放大电路应用
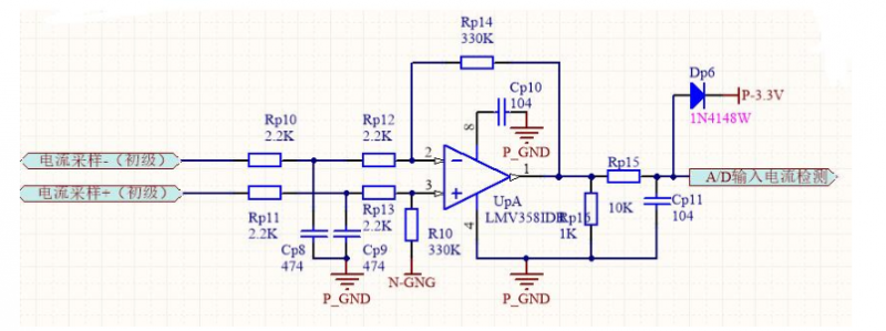
电路一:
用运放做电流采样,再用单片机 AD 采集处理。
注:
1、Rp10、Rp11、Cp8、Cp9,是对输入做的 RC 滤波,后面的 Rp15 和 Cp11 是对输出做的 RC 滤波。
2、Rp16 是为了防止运放输出不够低的现象,电阻的阻值不宜过大过小,根据运放的阻抗选择。
3、Dp6 是为了防止输出端电压过高,烧坏 CPU 的 IO 口。
4、Rp12=Rp13,Rp14=R10。Vout=Rp14/Rp12*(Vin+-Vin-)。
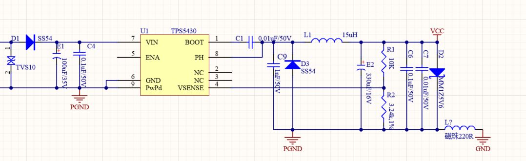
注:
差分放大电路不再说了,这个电路是为了避免运放到了输出低端非线性的问题。
Vout=Rc9/Rc8*(Vin+-Vin-)+基准电压值。具体的计算过于复杂,不再说明。
编码器AB相一分四信号分配器测试的一些学习心得
--今后尽量做到一周两次的学习笔记,希望能帮到你,这也是我巩固知识的一些笔记。如果对你有帮助,请点赞、分享加关注。硬件阿程在此感谢。
以后会专门做一个淘宝店,挂一些设计,包括电源等,希望大家多多支持,如果你有要开发的东西,欢迎咨询。
前两天焊接完成了编码器AB相一分四信号分配器的PCB板,这是第一版设计,焊接完调试和安装还是发现了一些问题,唉,有些是粗心,有些是自己考虑不周到。今天将测试性能给出来。
可以看到淘宝上编码器脉冲信号一分四分配器的价格都要400往上了。有用到该东西的请联系我,可提供样机测试。
一、设计方面
1.1、在本次设计中,电源设计方面出现了一个问题。
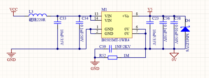
电源方面考虑到电源的稳定性,一共添加了两个二极管:在BUCK电压的输出端添加了一个5.6V的稳压二极管(D2),在5V转5V的隔离电源后加了一个5.6V的稳压二极管(D4)。
我们都知道稳压二极管工作在击穿区,利用PN结的击穿区具有稳定电压的特性来工作,稳压二极管一般工作在反向击穿区。
在设计时太粗心将D2放反了[捂脸],上电直接烧了。(PS:大家不要学我,做设计时一定要仔细[笑哭] )。
图1、24V转5V的BUCK电源
图2、5V转5V的隔离电源
1.2、在本次设计中,电路设计方面出现了一个问题。
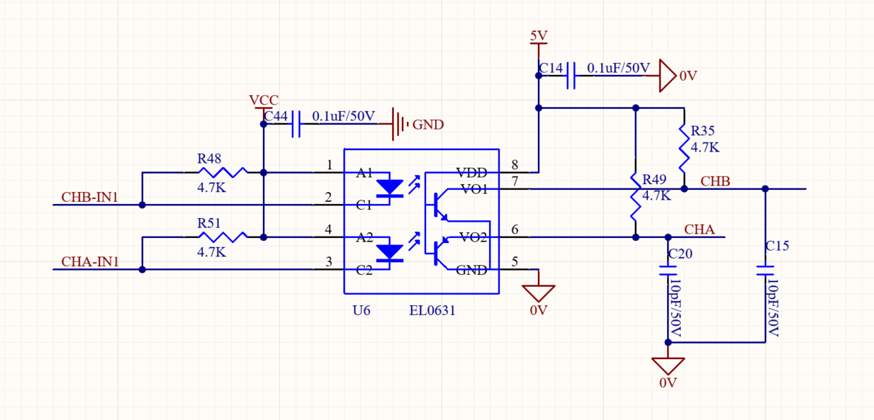
设计之初,考虑使用之前常用的光耦ACPL-072L,速率25MHz,延迟最大为80ns(图4是的规格书内的参数),性能优异(图5中推挽的方式决定了它可以将延迟和速率做到很高),价格也高(图3)。这个光耦主要是起到隔离转换的作用,前端有个差分转单端的芯片,再将信号送至光耦。经计算,这个差分转单端的芯片的速率上限为5MHz。因此选择了另一个光耦EL0631(它的内部不是推挽结构,OC输出,外部需要上拉)。
图3、光耦ACPL-072L的价格
图4、光耦ACPL-072L的延迟参数
图5、ACPL-072L的器件内部示意图
介绍功能后,我们可以测试性能了。图6是功能设计图。
图6、应用电路图
我们在该pcb输入端添加编码器差分线信号后,输入输出分别用差分探头配合示波器进行测试。测试波形如下:频率100Khz
图7、黄色为输入,蓝色为输出
图8、延迟时间
如上图8所示,测试发现输入和输出的延迟时间为180ns,查EL0631的规格书后,发现最大延迟时间为200ns。此时考虑这个延时时间是不是可以尽量缩短,将图6中的R49、R35电阻更改为510R,再次进行测试。测试结果如图9所示,延时时间为150ns,时间缩短了30ns,这是这个光耦的极限了。150ns在这个设计中足够使用,因此以后就用EL0631。
图9,R49、R35电阻更改为510R后的延迟时间
二、外壳方面
考虑到成本和出货量的问题,选择了公模,图10就是这个公模的图片。图11是店家说明,未考虑到两侧凹槽的长度,因此PCB设计成95mm长,回来安装后发现松松垮垮的,这个需要改板验证。
图10、外壳
综上,本次设计一共出现了两个低级错误,分别是外壳和稳压管的应用,有一个是外壳的尺寸问题欠考虑,希望大家吸取我的教训,也希望对你有帮助。最后希望有小伙伴用到这个的可以考虑使用我设计的产品,欢迎骚扰。
相关问答
哪种数模转换芯片性价比最高?
目前,市场上的主要视频信号转换芯片是不均匀的,可以单独制造或与多个桥接芯片一起制造。通过近年来使用该项目的经验,下面我们将介绍各种类型的数模转换芯片...
功放音频差分IN+,IN-输入如何转化为单端输入IN?通过电阻,电...
[最佳回答]华能阳光电气是专业生产开关特性分析仪、电线电缆燃烧试验机、放电球隙、并联谐振公式、放电球隙、lc谐振、电力变压器有载开关测试...
【RS485采用差分信号负逻辑,6V表示0,--2V表示1.用一对双绞线...
[最佳回答]对于RS485,用一对双绞线A、B传输,A、B端不需要公共地线,因为是差分信号.直接使用集成电路芯片MAX485就可以支持TTL到RS485了.对于RS485,用一对双绞...
fpga可以输出负信号吗?
是的,FPGA可以输出负信号。FPGA是一种可编程逻辑器件,可以通过配置内部逻辑电路来实现各种功能。在FPGA中,可以使用差分输出或者单端输出来产生负信号。差分输...
大侠们急需赐教!HT4832的主要指标有哪些?
HT4832介绍伴随着蓝牙耳机、无线麦等越来越多的便携式音频设备的出现,其电路板设计空间越来越不足;推出基于HT4832免电容G类耳机放大解决放案,不需...
双运放差分放大电路该如何设计?
看你用来放大什么呢,具体的电路略有差别,差别在补偿电路上。话不多说,看下边的差分放大电路的电路分析吧。电路芯片上图为典型的三运放差分放大器,其中A1,A...
485接口怎么转串口?
RS485转UART串需要使用专用的接口芯片,例如MAX485、SP485等。这种芯片是将485的平衡差分信号与串口的收发电平信号进行相互转换,从而实现UART转485。除了进行...
MS2548替代MAX13487,MAX13488,THVD1406,THVD1320-OSCHINA...
芯片具有自动换向控制功能,可用于隔离485端口,驱动器输入与使能信号一起配合控制芯片的状态,驱动差分总线。芯片内部集成热插拔保护和过温保护功能。接收器...
差分放大电路有什么作用?
差分放大电路对共模输入信号有很强的抑制能力,对差模信号却没有多大的影响,因此差分放大电路一般做集成运算的输入级和中间级,可以抑制由外界条件的变化带给电...
LVDS可以转换成VGA信号吗?可以的话怎么转换啊?谢谢等待您的...
LVDS可以转换成VGA信号。买个LVDS转VGA模块就好了,直接就可以将LVDS信号转换为VGA信号。可以通过从LVDS转成TTL的RGB,然后在由RGB转成VGA通过芯片实...
