一文带你读懂UART、TTL、RS232、RS422、RS485、CAN、USB
UART、I2C、RS485……这些通信虽然都普遍在用,但解释起来也是模棱两可,觉得有必要整理一下,目的是巩固和区分。文章有点长,建议先收藏,需要的时候再拿出来看。
UART通用异步收发器
UART口指的是一种物理接口形式(硬件)。
UART是异步 ,全双工 串口总线。它比同步串口复杂很多。有两根线,一根TXD用于发送,一根RXD用于接收。
UART的串行数据传输不需要使用时钟信号来同步传输,而是依赖于发送设备和接收设备之间预定义的配置。
对于发送设备和接收设备来说,两者的串行通信配置应该设置为完全相同。
起始位:表示数据传输的开始,电平逻辑为“0” 。
数据位:可能值有5、6、7、8、9,表示传输这几个bit 位数据。一般取值为8,因为一个ASCII 字符值为8 位。
奇偶校验位:用于接收方对接收到的数据进行校验,校验“1” 的位数为偶数(偶校验) 或奇数(奇校验),以此来校验数据传送的正确性,使用时不需要此位也可以。
停止位:表示一帧数据的结束。电平逻辑为“1”。
如果用通用IO口模拟UART总线,则需一个输入口,一个输出口。
小编整理不易,可多多转发点赞哦!
关注+后台私信【资料】,获取学习资料免费领取方式
I2C总线
I2C总线是一种同步 、半双工 双向的两线式串口总线。它由两条总线组成:串行时钟线SCL和串行数据线SDA。
SCL线——负责产生同步时钟脉冲。
SDA线——负责在设备间传输串行数据。
该总线可以将多个I2C设备连接到该系统上。连接到I2C总线上的设备既可以用作主设备,也可以用作从设备。
主设备负责控制通信,通过对数据传输进行初始化,来发送数据并产生所需的同步时钟脉冲。从设备则是等待来自主设备的命令,并响应命令接收。
主设备和从设备都可以作为发送设备或接收设备。无论主设备是作为发送设备还是接收设备,同步时钟信号都只能由主设备产生。
如果用通用IO口模拟I2C总线,并实现双向传输,则需一个输入输出口(SDA),另外还需一个输出口(SCL)。
SPI串行外设接口
SPI总线是同步、全双工 双向的4线式串行接口总线。它是由“单个主设备+多个从设备”构成的系统。
在系统中,只要任意时刻只有一个主设备是处于激活状态的,就可以存在多个SPI主设备。常运用于AD转换器、EEPROM、FLASH、实时时钟、数字信号处理器和数字信号解码器之间实现通信。
为了实现通信,SPI共有4条信号线,分别是:
(1)主设备出、从设备入(Master Out Slave In,MOSI):由主设备向从设备传输数据的信号线,也称为从设备输入(Slave Input/Slave Data In,SI/SDI)。
(2)主设备入、从设备出(Master In Slave Out,MISO):由从设备向主设备传输数据的信号线,也称为从设备输出(Slave Output/Slave Data Out,SO/SDO)。
(3)串行时钟(Serial Clock,SCLK):传输时钟信号的信号线。
(4)从设备选择(Slave Select,SS):用于选择从设备的信号线,低电平有效。
SPI 的工作时序模式由CPOL(Clock Polarity,时钟极性)和CPHA(Clock Phase,时钟相位)之间的相位关系决定,CPOL 表示时钟信号的初始电平的状态,CPOL 为0 表示时钟信号初始状态为低电平,为1 表示时钟信号的初始电平是高电平。CPHA 表示在哪个时钟沿采样数据,CPHA 为0 表示在首个时钟变化沿采样数据,而CPHA 为1 则表示在第二个时钟变化沿采样数据。
UART、SPI、I2C比较
①I2C线更少,比UART、SPI更为强大,但是技术上也更加麻烦些,因为I2C需要有双向IO的支持,而且使用上拉电阻,抗干扰能力较弱,一般用于同一板卡上芯片之间的通信,较少用于远距离通信。
②SPI实现要简单一些,UART需要固定的波特率,就是说两位数据的间隔要相等,而SPI则无所谓,因为它是有时钟的协议。
③I2C的速度比SPI慢一点,协议比SPI复杂一点,但是连线也比标准的SPI要少。
④UART一帧可以传5/6/7/8位,I2C必须是8位。I2C和SPI都从最高位开始传。
⑤SPI用片选信号选择从机,I2C用地址选择从机。
RS232串口通信
传输线有两根,地线一根。电平是负逻辑:
-3V~-15V逻辑“1”,+3V~+15V逻辑“0”。
RS-232串口通信传输距离15米左右。可做到双向传输,全双工通讯,传输速率低20kbps 。
下图是DB9公头和母头的定义,一般用的最多的是RXD、TXD、GND三个信号。
TTL和RS-232互转
单片机接口一般是TTL电平,如果接232电平的外设,就需要加TTL转RS232的模块。如下图,可用芯片MAX232进行转换。
小编整理不易,可多多转发点赞哦!
关注+后台私信【资料】,获取学习资料免费领取方式
RS422串口通信
RS-422有4根信号线:两根发送、两根接收和一根地线。全双工通信。
它有一个主设备,其余为从设备,从设备之间不能通信,所以RS-422支持点对多的双向通信。
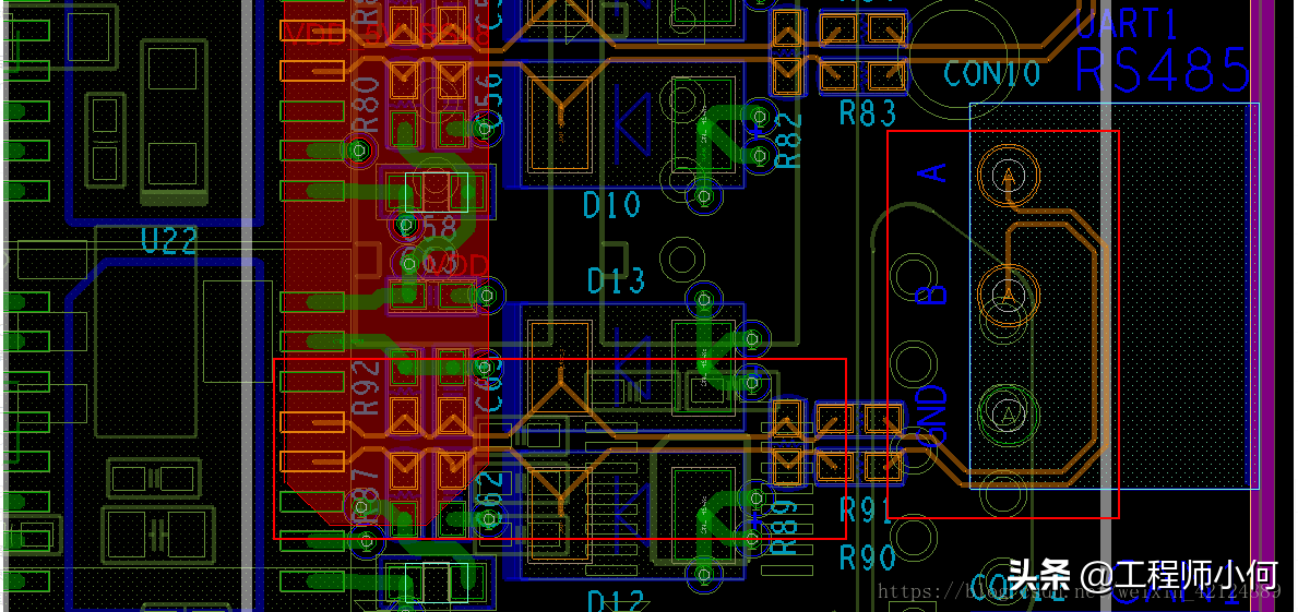
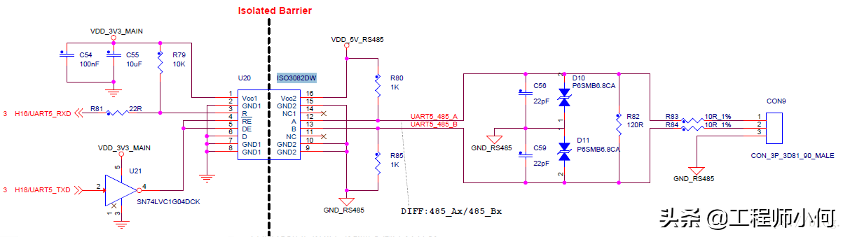
RS485串口通信
RS-485采用平衡发送和差分接收,因此具有抑制共模干扰的能力。
采用两线半双工传输,最大速率10Mb/s,电平逻辑是两线的电平差来决定的,提高抗干扰能力,传输距离长(几十米到上千米)。
+2V~+6V逻辑“1”,-2~-6V逻辑“0”。
TTL转成RS-485很常见,比如MAX485,参考电路如下:
RE引脚:接收器输出使能(低电平有效)。
DE引脚:发送器输出使能(高电平有效)。可以直接通过MCU的IO端口控制。
TTL
嵌入式里面说的串口,一般是指UART口。4个pin(Vcc,GND,RX,TX),用TTL电平。
PC中的COM口即串行通讯端口,简称串口。9个Pin,用RS232电平。
串口、COM口是指物理接口形式(硬件)。而TTL、RS-232、RS-485是指电平标准(电信号)。
单片机与PC通讯示意图如下:
CAN总线
CAN是控制器局域网络的简称,是一种能够实现分布式实时控制的串行通信网络。CAN总线的功能复杂且智能。主要用于汽车通信。
CAN总线网络主要挂在CAN_H和CAN_L,各个节点通过这两条线实现信号的串行差分传输,为了避免信号的反射和干扰,还需要在CAN_H和CAN_L之间接上120欧姆的终端电阻。
每一个设备既可做主设备也可做从设备。CAN总线的通信距离可达10千米(速率低于5Kbps),速度可达1Mbps(通信距离小于40M)。
小编整理不易,可多多转发点赞哦!
关注+后台私信【资料】,获取学习资料免费领取方式
CAN电平逻辑
CAN总线采用"线与"的规则进行总线冲裁,1&0为0,所以称0为显性,1为隐性。
从电位上看,因为规定高电位为0,低电位为1,同时发出信号时实际呈现为高电位,从现象上看就像0覆盖了1,所以称0为显性,1为隐性。
USB通信串行总线
USB接口最少有四根线,其中有两根是数据线,而所有的USB数据传输都是通过这两根线完成。它的通信远比串口复杂的多。
两根数据线采用差分传输,即需要两根数据线配合才能传输一个bit,因此是半双工通信,同一时间只能发送或者接收。
USB 规定,如果电压电平不变,代表逻辑1;如果电压电平变化,则代表逻辑0。
USB转TTL
一般USB转串口都是用CH340G芯片。
用串口通信比USB简单,因为串口通信没有协议。
SD卡
SD卡是一种存储卡,可用于手机作为内存卡使用。
嵌入式中,单片机与SD卡通信有两种模式:
1. SPI总线通信模式;
2. SD总线通信模式。
值得注意的是,SD总线模式中有4条数据线;SPI总线模式中仅有一条数据线(MOSI和MISO不能同时读数据,也不能同时写数据);这样在嵌入式中,单片机与SD卡通信时采用SD总线模式比SPI总线模式速度快几倍。
1-WIRE总线
1-Wire由美国Dallas(达拉斯)公司推出,是一种异步半双工串行传输。采用单根信号线,既传输时钟又传输数据,而且数据传输是双向的。
单总线的数据传输速率一般为16.3Kbit/s,最大可达142 Kbit/s,通常情况下采用100Kbit/s以下的速率传输数据。
1-Wire线端口为漏极开路构或三态门的端口,因此一般需要加上拉电阻Rp,通常选用5K~10KΩ
主要应用在:打印墨盒或医疗消耗品的识别;印刷电路板、配件及外设的识别和认证。
DMA直接存储器访问
DMA是STM32内的一个硬件模块,它独立于CPU,在外围设备和内存之间进行数据传输,解放了CPU,可使CPU的效率大大提高。
它可以高速访问外设、内存,传输不受CPU的控制,并且是双向通信。因此,使用DMA可以大大提高数据传输速度,这也是ARM架构的一个亮点——DMA总线控制。
DMA就相应于一条高速公路,专用、高速的特性。如果不使用DMA,也可以达到目的,只是达到目的的时间比较长。
Ethernet以太网
以太网是目前应用最普遍的局域网技术。
大家知道,以太网接口可分为协议层和物理层。
协议层是由一个叫MAC(Media Access Layer)控制器的单一模块实现。
物理层由两部分组成,即PHY(Physical Layer)和传输器。
目前很多主板的南桥芯片已包含了以太网MAC控制功能,只是未提供物理层接口。因此,需外接PHY芯片以提供以太网的接入通道。
网络变压器的作用是:
耦合差分信号,抗干扰能力更强;
变压器隔离网线端不同设备的不同电平,隔离直流信号。
以太网接口参考电路:
(来源:网络,版权归原作者所有,侵删)
RS-232、RS422和RS-485的区别和各自的实现方式,这些你了解吗?
一、殊途同归
RS-232、RS422和RS-485均属于UART,是通用异步收发传输器(Universal Asynchronous Receiver/Transmitter),仅用两根信号线(Rx 和Tx)就可以完成通信过程;
而由于各自使用的电平有所不同,因此由UART转换为RS-232、RS422或RS-485时,需要经过一个SP3232E、SP3485(或则其他转换芯片)。
需要注意的是:RS-232、RS-422、RS-485 它们仅是关于UART通讯的一个机械和电气接口标准,因此把RS-232、RS-422、RS-485 称为通讯协议,这是很不应该的(顶多是网络协议中的物理层面)。
二、RS-232标准
RS-232是美国电子工业协会EIA(Electronic Industry Association)制定的一种串行物理接口标准。RS-232 一般只使用RXD(2)、TXD(3)、GND(5) 三条线。
硬件实现办法
RS-232接口可以实现点对点的通信方式,但这种方式不能实现联网功能。 于是,为了解决这个问题,一个新的标准RS-485产生了。
三、RS-422和RS485
RS-485的数据信号采用差分传输方式,也称作平衡传输,它使用一对双绞线, RS-422的电气性能与RS-485完全一样。
主要的区别在于:****RS-422有4根信号线:两根发送、两根接收。由于RS-422的收与发是分开的,
所以可以同时收和发(全双工),也正因为全双工要求收发要有单独的信道,所以RS-422适用于两个站之间通信,星型网、环网,不可用于总线网;
而RS-485只有2根信号线,所以只能工作在半双工模式,常用于总线网。
硬件实现办法
注意485的两条信号线需要做差分等长,因此RS-485/RS-422有较好的抗噪声干扰性;
四、性能比较
1、通信能力:RS-485 接口在总线上是允许连接多达128个收发器,用户可以利用单一的 RS-485 接口方便地建立起设备网络。RS-232只允许一对一通信。
RS-422可支持10个节点,RS-485支持32个节点,因此多节点构成网络。
网络拓扑一般采用终端匹配的总线型结构,不支持环形或星形网络。
2、信号线:RS485 接口组成的半双工网络,一般只需二根信号线。RS-232 口一般只使用 RXD、TXD、GND 三条线 。
3、电气电平值:RS-485的逻辑”1”以两线间的电压差为+(2-6) V 表示;逻辑”0”以两线间的电压差为-(2-6)V 表 示 。在 RS-232-C 中任何一条信号线的电压均为负逻辑关系。即:逻辑”1”,-5- -15V;逻辑”0 ” +5- +15V 。
4、传输速率:RS-232传输速率较低,在异步传输时,波特率为 20Kbps。RS-485 的数据最高传输速率为 10Mbps 。
5、传输速率:RS-232传输速率较低,在异步传输时,波特率为 20Kbps。RS-485 的数据最高传输速率为 10Mbps 。
6、 抗干扰性:RS485 接口是采用平衡驱动器和差分接收器的组合,抗噪声干扰性好。RS232 接口使用一根信号线和一根信号返回线而构成共地的传输形式,这种共地传输容易产生共模干扰。
备注:以上内容,原文链接:https://blog.csdn.net/weixin_42124889/article/details/80253009
欢迎关注工程师小何,如果您觉得本文有点小用,可以点击右上角“…”扩散到朋友圈~~~
相关问答
如何用万用表检查RS232芯片是否坏了?
一般情况下,使用万用表测量2和6脚,只要2脚的电压在+8V~+9V之间、6脚在-8V~-9V之间,基本上可以断定这个芯片是好的。一般情况下,使用万用表测量2和6脚,只要2脚...
232串口通信有电压吗?
232串口通信有电压。EIA-RS-232C对电器特性、逻辑电平和各种信号线功能都作了规定。在TxD和RxD上:逻辑1(MARK)=-3V~-15V逻辑0(SPACE)=+3~+15V在R...
rs232芯片耗电吗?
1RS232芯片是不耗电的。2RS232芯片不耗电是因为它是一种串行通信接口标准,它的主要功能是将数据以串行的方式传输,而不需要进行数据的存储和处理。因此,RS23...
MAX232是什么芯片?有何用?
简单点说:RS232电平是-15~-3V认为是逻辑0,+3~+15V认为是逻辑1;不在这范围内的任何电平是无效的;TTL电平大于2.4V认为是逻辑1,小于0.4V认为是逻辑0;介于.04~...
RS232中的232到底是什么意思?-懂得
RS(2113recommendedstandard)代表推荐标准,232是标识号,而RS232一般有5261九针,它代表异步通4102信的9个电压信号1653(含信号地SG)2,3,4,5RS代表...
232线的TxRx什么意思?
232线通常指的是RS-232标准串口线。在RS-232标准串口线中,Tx指的是数据传输端口(Transmit),而Rx则指的是数据接收端口(Receiver)。在使用RS-232标准串口线...
RS232口上标志T/R+,T/R-,TXD+,T/R+的全称是什么?_作业帮
[最佳回答]RS2323线Tx发送Rx接收Gnd信号地就可以全双工点对点通信T+T-R+R-一般是RS422的信号,4线主从全双工通信AB是RS4852线半双工通信RS23...
rs一232线代表什么线?
rs一232线是指RS-232串行通信线,它是一种常用的串行通信接口标准。RS-232是英文RecommendedStandard232的缩写,是由美国电子工程师协会(EIA)制定的一种串行...
老表们问大家一下!!十大RS232芯片报价,RS232芯片排名如何??
[回答]各类具有标准RS232电平(比如具有MAX232接口芯片)和流控脚(DTR和RTS)的RS232仪器设备。包括双芯片的USB转RS232转换器,例如PL2303双芯片USB线。某些...
请问1394端口转RS232串口需要转换芯片吗?-我爱流连ago的...
需要的,去电子城买一个吧!貌似没直接1394->232但是有1394转USBUSB再转232这样似乎很麻烦直接usb转232比较好稳定
