图形处理芯片编年史
来源:本文由公众号半导体行业观察(ID:icbank)翻译自「electronicdesign」,作者:Jon Peddie, William Wong, James Morra,谢谢。
图形控制器几乎从一开始就成为计算机系统的重要组成部分,并且从提供对低分辨率显示器的有限支持,到提供实时光线跟踪支持的平台,一直在稳步发展。早期,显示控制器的许多功能始于PC,以支持游戏和其他应用程序。这些技术后来被迁移到手机,以及超级计算机中。
本文从NEC的μPD7220图形显示控制器开始,介绍了历史上多款具有里程碑意义的图形处理芯片。
1、NECμPD7220图形显示控制器: 第一个图形处理器芯片
1982年,NEC改变了新兴计算机图形市场的格局,其美国分公司NEC Information Systems推出了μPD7220图形显示控制器(GDC)(见下图)。该项目于1979年启动,并在1981年2月的IEEE国际固态电路会议上发表了一篇论文。
图:NEC的μPD7220是第一款集成图形控制器芯片(Drahtlos,Wikipedia)
在PC图形显示系统出现之前,有两大类型:高端CAD系统挂在大型IBM和DEC大型机上,低端微机系统则基于刚刚成熟的英特尔4004 CPU,这是PC的先驱。
VLSI技术蓬勃发展,拥有数量惊人的晶体管(30,000到40,000)的器件构建起了CMOS,NMOS的前身。CMOS价格昂贵且功能尺寸更大。NMOS芯片可以具有小至5微米的栅极。μPD7220采用5 V电源供电,功率为1.5 W,采用40引脚陶瓷封装。
该芯片集成了所有CRT控制功能(称为CRTC)以及弧形,线条,圆形和特殊字符的图形基元。GDC的复杂指令集,图形绘图和DMA传输功能可使处理器软件开销最小化。它可以驱动高达4Mb的位图图形内存,这在当时是相当多的。
在μPD7220之前,每个图形设备都有自己的绘图原语库,IBM的2250(1974)和Tektronix的4010(1972)是最受欢迎的。μPD7220建立了一个易于使用的低级指令集,应用程序开发人员可以轻松地将其嵌入到程序中,从而加快绘图时间。
该芯片迅速流行起来,并成为一些“哑”终端和图形终端的基础(“哑”终端是一个无法编程并只显示图像或文本的终端)。控制器可以支持1024 x 1024像素分辨率和四个颜色平面。一些系统使用多个7220来获得更多的颜色深度。1983年6月,英特尔推出了82720,它是μPD7220的克隆版。
1987年,μPD7220被更新的更快版本μPD72120取代。看到它的成功,以及新兴的计算机图形市场,日立和TI几年后也推出了图形处理器。
2、IBM的EGA和VGA启动了芯片克隆战争
IBM于1981年推出了基于英特尔8080的个人计算机(PC),它配备了一个称为彩色图形适配器(CGA)的附加板(AIB)(如下图所示)。CGA AIB具有16 KB的视频内存,可以驱动NTSC-TV监视器或专用的4位RGB CRT监视器,例如IBM 5153彩色显示器。它没有专用控制器,使用半打LSI芯片进行组装。中心的大芯片是CRT时序控制器(CRTC),通常是摩托罗拉的MC6845。
图:CGA附加板和16KB的视频内存(hiteched)
这些AIB长33厘米(13英寸),高10.7厘米(4.2英寸)。IBM 于1984年推出了第二代增强型图形适配器(EGA)(如下图所示),它取代并超越了CGA的功能。1987年,EGA被VGA取代。
图:IBM的EGA插件板取代了CGA。注意形状因子和布局与CGA的相似性
EGA开创了一个新的行业。它不是一个集成芯片,但它的I / O记录良好,并且成为了历史上最易被克隆的AIB之一。在IBM推出EGA AIB一年后,“Chips and Technologies”推出了一个芯片组,它复制了IBM AIB可以做的事情。一年之内,低成本克隆版本占据了40%以上的市场份额。其他芯片公司如ATI,NSI,Paradise和Tseng Labs也生产了EGA克隆芯片,并推动了基于克隆的电路板的爆炸式增长(如下图所示)。到1986年,有超过20家这样的供应商,而且名单一直在增长。Everex则获得了C&T的许可,因此它可以为其PC生产EGA芯片。
图:随着集成EGA控制器的出现,AIB开始变小(旧计算机)
EGA控制器真的没什么特别的。它提供640×350像素分辨率,16种颜色(来自64位颜色的6位调色板)和1:1.37的像素长宽比。它能够通过改变分辨率来调整帧缓冲器的输出宽高比,为其提供三种额外的硬连线显示模式:640 x 350分辨率,两种颜色,宽高比为1:1.37,640 x 200像素分辨率为16种颜色和1:2.4宽高比,320×200像素分辨率,16种颜色和1:1.2宽高比。一些EGA克隆版本扩展了EGA功能,包括640 x 400像素分辨率,640 x 480像素分辨率,甚至720 x 540像素分辨率,连接显示器的硬件检测以及与旧CGA显示器配合使用的特殊400线交错模式。
EGA的重大突破,以及它吸引如此多克隆的原因是:它的图形模式是位图平面,而不是上一代隔行扫描CGA和Hercules AIB。视频存储器分为四页(640×350像素分辨率,两种颜色,有两页)。
每个比特代表一个像素。如果红色页面中的某个位被启用,而其他页面中没有相应的位,则屏幕上的该位置会出现一个红色像素。如果该像素的所有其他位也被启用,它将变为白色,依此类推。
基于标准,EGA从基于字符的图形转移到真正的位图。类似于微型计算机的模块,如Commodore PET和Radio Shack TRS80,以及直接来自IMSI和Color Graphics的制造商,但他们没有使用集成的VLSI芯片。EGA是最后一个拥有数字输出的AIB,VGA带有模拟信号和更大的调色板。
PGA
在以前的文章中讨论的NEC 7220和Hitachi 63484 ACRTC进入了专业市场。IBM,行业领导者和标准制定者认可了这一点,并在同年推出了商用/消费类EGA,它还推出了专业的图形AIB PGA。PGA提供640×480像素的高分辨率,256种颜色,4,096种颜色的调色板。刷新率为60 Hz。与EGA一样,PGA也不是集成芯片。
8514
IBM于1987年停止使用PGA,取而代之的是更高分辨率的8514,并打破了AIB的首字母缩略词。8514可以生成1024×768像素,256色和43.5 Hz隔行扫描。8514是一项重大突破,是IBM首款集成高分辨率VLSI图形芯片。
VGA
IBM的视频图形阵列是在体积和寿命方面有史以来最重要的图形芯片。VGA于1987年与IBM PS / 2系列计算机以及8514一起推出。两个AIB共享一个输出连接器,几十年来成为VGA连接器的行业标准。VGA连接器是导致视频电子标准协会(VESA)于1989年成立的催化剂之一。
小结:
EGA实际上是基础控制器,后来成为商用和消费PC图形芯片。
到1984年,计算机市场已经整合为两个主要平台:PC和工作站。由于推出了PC,微型计算机在20世纪80年代初就已经消亡。游戏控制台仍然是基于电视的客厅设备,而称为服务器的大型机器正在取代大型机。超级计算机仍以每年三到四个的速度生产。所有这些机器都使用了某种类型的图形。然而,到1988年,他们都使用标准图形芯片,有时使用其中几种(如下图所示)。
图:随着集成EGA控制器的出现,AIB开始变小(旧计算机)
EGA规范是建立一些公司的催化剂,并且其他公司的成功也在增加。其中一家公司AMD收购了先锋图形公司ATI(和一家EGA克隆制造商)。
3、英特尔推出了首款独立显卡协处理器82786
英特尔看到了NEC的μPD7220,日立的HD63484以及IBM EGA的几个克隆等独立显卡控制器的成功。
1986年,该公司推出了82786 (如下图所示),作为智能图形协处理器,它将取代传统上使用分立元件或软件进行图形功能的子系统和电路板。它被设计用于任何微处理器,包括Intel的16位80186和80286,以及32位的80386。
图:英特尔82786是第一款支持硬件多窗口的图形芯片(Source Commons.wikipedia.org)
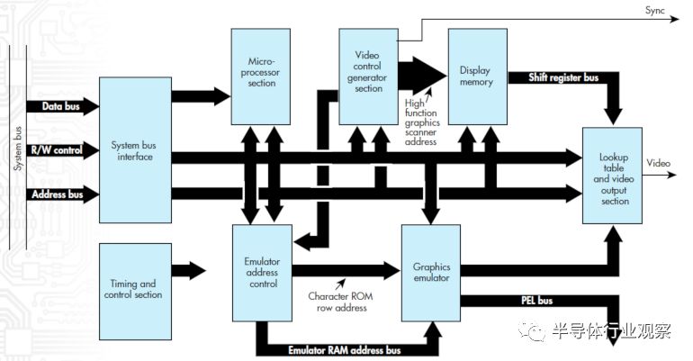
82786集成了一个图形处理器,可用于单个88引脚网格阵列或引线载波,它包含一个带CRT控制器的显示处理器,以及一个带有支持4 MB的DRAM / VRAM控制器的总线接口单元内存,包括图形和系统内存。
图形处理器(GP)和显示处理器(DP)是82786中的独立处理器(如下图所示)。总线接口单元(BIU)及其DRAM / VRAM控制器在图形处理器。
图:英特尔82786图形控制器包括图形处理器和显示处理器
英特尔认为,82786的集成设计可以提高编程效率和整体性能,同时减少许多基于微处理器的图形应用程序(如个人计算机,工程工作站,终端和激光打印机)的开发和生产时间以及成本。
与英特尔微处理器,许多独立于设备的标准以及IBM个人计算机位图存储器格式的兼容性,再加上对国际字符集,多任务处理以及8位或16位主机的支持,使82786的编程变得很灵活。英特尔82786的功能适应许多设计。下面是82786的一些主要功能。
集成绘图引擎,具有高级计算机图形界面指令集
支持多个字符集(字体),可同时用于文本显示应用程序,快速图案填充和国际字符
硬件支持快速操作和在屏幕上显示多个窗口
DRAM / VRAM控制器支持高达4 MB的图形存储器,移位寄存器和DMA通道,支持顺序存取DRAM和双端口视频DRAM(VRAM)
系统和图形内存之间的快速位块传输(bitbit)
支持高达200 MHz的CRT或其他视频接口
每帧最多256个同步颜色
可编程视频定时
IBM个人计算机位图格式
使用25 MHz像素时钟支持高分辨率显示器使82786能够同时显示多达256种颜色,这在当时是一个很大的突破。英特尔表示,采用多个82786设计的系统或带有VRAM的单个82786可以支持几乎无限的颜色和分辨率。
82786的关键亮点是它的存储器结构,它可以访问由集成DRAM / VRAM控制器直接支持的图形存储器或驻留在CPU总线上的外部系统存储器。当82786访问系统内存时,它控制总线并在主模式下运行。该芯片还可以作为从器件运行,CPU访问82786图形存储器和内部寄存器。从软件的角度来看,82786以相同的方式访问图形和外部系统内存。但是,当82786访问自己的图形内存时,性能提高,因为82786 DRAM / VRAM控制器直接访问它而不会遇到与CPU的争用问题。
82786的另一个特性是位图组织。它取代了传统的位平面存储器模型,并使用顺序排序(线性存储器),利用DRAM或双端口视频DRAM(VRAM)的快速顺序存取模式来获得性能(如下图所示)。第一个商用VRAM是由德州仪器于1983年推出的,比82786早三年,并被各种图形插件板(AIB)供应商采用。
图:DRAM具有单个数据端口,而VRAM是双端口
82786支持用于颜色的打包像素位图组织,其中每个像素的所有颜色位都存储在存储器中的相同字节中。在传统的位平面模型中,每个平面定义了单独的颜色信息。例如,4平面位图描述了具有四种颜色的位图。存储器的每个字节包含4平面位图中每个像素的一位颜色信息。在82786打包像素模型中,每个字节存储两个像素的数据。
芯片绘制了所有几何对象和字符,并在位图内和位图之间移动图像。GP创建并更新了位图,执行了由主机CPU放置在内存中的命令,并更新了DP的位图内存。GP高级命令提供了图形对象和文本的高速绘制。它独立于DP执行所有这些功能。
DP遍历GP或外部CPU生成的位图,组织数据,并在屏幕上以窗口的形式显示位图。DP有一个视频移位寄存器,可以在屏幕上从内存中的不同位图组合多个窗口,并在水平或垂直方向上缩放任何窗口。
本质上,DP作为地址生成器运行,访问存储器驻留位图的适当部分。从位图获取的数据被传递到DP CRT control1er,后者在屏幕上显示位图数据。DP CRT控制器生成并同步水平同步(HSync),垂直同步(VSync)和空白信号。DP独立于GP执行所有这些功能。
DP可以作为主机运作。或者基于水平同步(HSync)和垂直同步(VSync)信号的从机,它们通过CRT模式显示控制寄存器中的S(ync)位设置。当S位设置为1时,DP是从属设备,HSync和VSync信号作为输入。如果S位为O,则DP作为主站运行,HSync和VSync作为输出。
82786可以处理4 MB的内存。在那些日子里,大多数系统在至少两个段中划分存储器,对于使用DRAM / VRAM控制器的82786图形存储器和外部系统存储器。划分内存可以增强图形应用程序的性能。DRAM / VRAM控制器允许比外部系统内存更快地访问图形内存,因为它没有遇到来自CPU的争用问题。CPU同时访问系统内存并执行程序,而82786访问图形内存并执行其命令。
但是,当性能不是很关键时,82786和CPU可以与管理内存访问的集成82786 DRAM / VRAM控制器共享相同的内存。使用此配置,目标应用程序必须能够容忍系统内存的带宽减少。
英特尔将该芯片作为商用部件出售,独立的AIB供应商用它制造了电路板。1987年,两家公司使用82786提供三个AIB,到1988年,十家公司使用该芯片提供了15个AIB。与进入市场的其他产品相比,该芯片并不是非常强大,最值得注意的是德州仪器的TSM34010,也不像IBM VGA及其众多克隆版本那样受欢迎。英特尔在1989年推出了82786的更新版本86486微处理器。
4、德州仪器的TMS34010: 第一款可编程图形处理器芯片
1984年,德州仪器(TI)推出了VRAM,即TMS4161。TMS34010 (如下图所示)和VRAM是相关的。在此之前的TMS9918和两个16位CPU和工作内存带宽是一个关键问题。Guttag的团队与TI的MOS存储器小组达成了一项协议,即如果TI的存储器部门能够构建它,那么Guttag的团队将帮助定义VRAM的架构以在系统中工作。
图:德州仪器的TMS34010图形系统处理器是第一款可编程图形芯片。
在VRAM设计和34010 Guttag团队的发布之间,还开发了TMS34061,这是一个VRAM控制器,它比34010快得多。
1986年,TI推出了第一款可编程图形处理器集成电路TMS34010。它是一个完整的32位处理器,包括面向图形的指令,因此它可以作为CPU和GPU的组合。该设计在TI公司位于英国贝德福德和德克萨斯州休斯顿的工厂进行。1985年12月,第一批芯片在休斯顿工作,1986年1月,第一批开发板被送到位于纽约金斯敦的IBM工作站.Karl Guttag也亲自在1986年1月向NeXT的Steve Jobs展示了34010 。
英特尔82786是在1986年5月TI TMS34010之后不久宣布的,并于第四季度上市。它是一个能够使用DRAM或VRAM的图形控制器,但它不像34010那样可编程。
除芯片外,TI还推出了新的软件接口 - 德州仪器图形架构(TIGA,如下图所示)。TI声称34010作为通用处理器在典型图形应用中比流行的英特尔80286更快。
图:TMS34010引入了新的软件接口,德州仪器图形架构(TIGA)。
TIGA是TI创建的图形界面标准,它定义了图形处理器API的软件接口。使用此标准,为TIGA编写的任何软件都应在符合TIGA标准的图形接口卡上正常工作。
TIGA标准与分辨率和颜色深度无关,这提供了一定程度的未来验证。此标准专为高端图形而设计。
该芯片有几个专用的图形指令。它们在硬件中实现,由基本图形功能组成,例如填充像素阵列,绘制线条,像素块传输以及将点与窗口进行比较。
该芯片支持像素块传输,像素传输,透明度,平面掩蔽,像素处理,布尔处理示例,多位像素操作和窗口检查。
在x,y寻址模式中还有一个面向图形的寄存器。在这种模式下,寄存器以x,y形式保持像素的地址 - 屏幕上的像素笛卡尔坐标。该模式减轻了软件耗费时间的工作,即将每个像素的存储器地址映射到其屏幕位置。
该芯片是从头开始构建图形的(如下图所示)。它有30个32位寄存器,分为A组和B组。A是通用的,软件可以在计算过程中将它们用于临时存储。B是专门的;,它们保存了当前剪切窗口的位置和尺寸,以及当前的前景和背景颜色等信息。
图:TMS34010内部架构突出了其微程序支持。
决定使用30个32位寄存器,而不是大多数机器上的16个或更少的寄存器是希望使时间关键功能运行得更快并且易于编程。寄存器到寄存器操作可以在用完高速缓存时在单个周期内完成,并且可以与存储器控制器完成先前开始的写周期并行发生。这种并行性自然发生在CPU正在计算写入一系列存储器位置的函数的例程中。在34010定义期间用作模型的示例是椭圆绘图例程,其中地址计算和数据值保存在寄存器文件中,并且要写入的像素被发送到存储器控制器。
该芯片的核心时钟频率为40 MHz,后来为50MHz,这在当时相当高,许多OEM会将芯片超频以获得一点性能差异。
与当时的所有图形控制器一样,芯片需要外部LUT-DAC进行色彩管理和CRT控制。当时最流行的LUT-DAC是Brooktree的478和TI的34075。例外的是Truevision,它使用TMS34010和真彩色帧缓冲器。
尽管TI计划将34010作为一个能够直接运行DOS或其他操作系统的独立系统处理器,但设计人员还在协处理环境中制定了特殊规定,为OEM提供了最大的灵活性。28个I / O寄存器映射到34010地址范围内的高存储单元。其中一些寄存器可由主处理器直接访问。硬件设计师很高兴看到这一点; 它使他们更容易设计一个微型计算机到34010接口。通过这些I / O寄存器,程序员的工作也变得更加容易,主机微计算机可以读取和写入协处理器板的存储器,停止34010,并在已知地址重新启动它,从而保持状态。
但是,TIGA没有被广泛采用。相反,VESA和Super VGA成为VGA之后PC图形设备的事实标准,并且几个AIB构建商在其主板上添加了VGA芯片以便与所有应用兼容。
微软最初并没有在他们的Windows界面中支持34010,但因为该芯片在显示列表处理方面做得非常出色,并且在Windows 2中更容易管理。当时Windows仍在大多数情况下通过低级命令操作。
Windows最初的结构是让主机完成所有绘图,这种技术在EGA和VGA上运行良好。IBM的8514 / A驱动程序在BLT'ing方面做得非常出色,但不如34010在线绘图那样对CAD用户至关重要。尽管如此,微软对34010提出过批评,并说它的结构方式与2014基本图形功能上的8514 / A不一样。该公司后来发现那是主机端字体的内存管理。AIB应该用于绘图和颜色扩展,而字体应该在34010空间中缓存。
微软开始意识到AIB需要两到三个屏幕才能运行Windows应用程序 - Presentation Manager(PM)需要更多。当时,Windows并没有很好地处理位图。Windows 386通过允许应用程序在Windows中运行或从Windows运行来改进一些东西 - 允许同时为各种应用程序提供多个位图。
因此,微软宣布基于TI的AIB将能够通过TIGA获得新的Windows和PM驱动程序 - 它将成为TIGA软件包的一部分(如下图所示)。然而,Windows无法从线条绘图引擎中受益,当时微软建议客户不要将Windows与AutoCAD一起使用。
图:NEC基于MVA TI TMS34010的AIB板载VGA(克隆)芯片和Brooktree LUTDAC(来源:Vlask)
在那些年里,TMS34010有三个主要的市场需求动力:家庭的高端PC,VGA是主要标准的消费者和商用PC,以及各种游戏机和街机。TI在高端PC,街机和游戏机中表现出色,并且还用于科学仪器、航空电子设备和过程控制系统中的几个专用系统。
1991年,Guttag成为德州仪器公司的研究员。由于他在VRAM方面的开创性工作,他还获得了NCGA技术卓越奖。
5、IBM的 PGC和8514 / A
IBM长期以来提供两种级别的显示功能,一种用于进行文字处理,数据库输入和Lotus电子表格的通用业务用户;另一种用于工程用户。后者总是具有更高分辨率,更昂贵的监视器和控制器。
专业图形控制器(PGC)
在8514 / A之前,1984年,IBM推出了一种名为Professional Graphics Controller(PGC)的多板AIB,通常称为Professional Graphics Adapter,有时也称为Professional Graphics Array。
PGC由三个互连的PCB组成,包含图形处理器和存储器。
PGC有一个简单的图形控制器芯片,并使用外部DAC和离散逻辑芯片用于许多其他功能和查找表(如下图所示)。
图:专业图形控制器(PGC)是一个3板组
PGC支持640×480像素图形,并从4096的调色板产生256种颜色。PGC有两种操作模式:CGA(320×200像素)和原生模式。PGC的匹配显示器是IBM 5175,这是一款独特的模拟RGB显示器,与任何其他显卡不兼容。
它没有广泛用于商用和消费级PC,其价格为4,290美元,与当时价值50,000美元的专用CAD工作站相比,甚至包括PC XT 87型(4,995美元)的成本。今天,AIB将花费9,910美元 - 相比之下今天的AIB看起来更便宜。
在20世纪80年代后期,原始的IBM外围总线(称为ISA(行业标准体系结构))已从慢速4.7 MHz 8位总线发展为8 MHz 16位,并为克隆AIB制造商开辟了一个网关。克隆PC和配件使IBM的核心PC业务处于边缘地位,该公司希望停止这种做法,推出了一款新的PC,PS / 2,带有专有OS(OS / 2)和系统总线,Micro Channel,微通道与ISA板不兼容。8514 / A高分辨率图形适配器是10 MHz微通道的第一个AIB。
8514 / A.
1987年4月,IBM推出了Personal System / 2计算机。8514 / A项目的传闻最早于1985年开始传播。该芯片是在英国赫斯利开发的,距离创建受欢迎的TSM34010的德州仪器贝德福德开发中心不远。著名的视频图形阵列(VGA)和8514 / A芯片及附加板(AIB)都是在IBM Hursley和监视器上设计的。
8514 / A是对基于Micro Channel架构的PS / 2视频图形阵列的可选升级,并在PS / 2推出后的三个月内推出(如下图所示)。
图:IBM的8514 / A AIB和内存板
8514 / A是第一款适用于PC的固定功能图形加速器,支持1024 x 768像素分辨率和256种颜色。基本的8514 / A和512KB VRAM仅支持16种颜色,512 KB的内存扩展使总计达到1 MB VRAM并支持256种颜色。
随着8514 / A的推出,还有一款16英寸,1024×768像素的CRT显示器。8514 / A是具有“/ A”指定适配器的AIB,8514 / A只是PS / 2附件,IBM没有生产任何ISA版本。然而,有几家克隆厂商做过。在1990年,它被XGA取代。
8514 / A是大规模集成图形芯片的开始,与PGC图形控制器相比,8514控制器芯片(如下图所示)非常庞大。
图:IBM的PGC支持640 x 480像素的图形,并从4096的调色板中产生256种颜色。它有两种模式:CGA(320 x 200像素)和原生模式。
8514 / A能够支持VGA中没有的四种新图形模式。IBM将它们命名为高级功能模式,另外还有640 x 480像素。其他三种模式最高可达1024 x 768像素。然而,有点讽刺的是,它不支持其他视频标准的传统字母数字或图形模式,因为它仅在高级功能模式下执行。在典型系统中,当应用程序或操作系统调用标准模式时,VGA会自动接管。
因此,8514 / A的一个有趣特性是包含它的系统可以使用两个监视器。在这种情况下,通常的设置是将8514显示器连接到8514 / A,将标准显示器连接到VGA (如下图所示)。
图:VGA / 8514 / A可以一次驱动两个显示器。
虽然经常被称为第一个PC大众市场固定功能加速器,但8514并不是第一个支持硬件加速的PC AIB,这种区别归功于NECμ7220。
8514 / A是第一款广泛使用的固定功能加速器,因此相对便宜,而且它是当时的快速加速器。该时期的其他图形加速器使用德州仪器TMS34010 / TMS34020芯片,是一种运行在50MHz左右的RISC处理器。它们更灵活,但编程更复杂,更昂贵,并且通常与更简单的8514 / A一样快。
直到8514 / A的推出,PC图形加速被降级为昂贵的工作站级图形协处理器板。人们可以使用可编程的特殊CPU或数字信号处理器芯片来获得协处理器板。然而,固定功能加速器,例如8514 / A,牺牲了可编程性,以获得更好的性价比。
当时,IBM Display Adapter 8514 / A的售价为1,290美元。今天:它将花费2,785美元。
克隆版本
在20世纪80年代末和90年代初期,一些公司对8514 / A进行了逆向工程,并提供了支持ISA的克隆芯片(软件兼容)。其中最突出的是Paradise系统(后被Western Digital收购)PWGA-1(也称为WD9500),Chips&Technologies 82C480,以及ATI的Mach 8及更高版本的Mach 32芯片。在20世纪90年代早期,兼容的8514板也基于TI的TMS34010芯片。所有克隆都更快,部分原因是新的更高密度的VRAM芯片,因此将显示分辨率推高到1280×1024,具有24位,1600万种颜色 - 真正是PC中的工作站。
IBM还有一个图形控制器,XGA将是VGA和8414 / A的超集,下一版将是广受欢迎的行业标准设置视频图形适配器 - 无处不在的VGA。
6、IBM的VGA
1987年4月2日,当IBM推出PS / 2系列个人电脑时,其中一个硬件公告是VGA显示芯片,这个标准已经持续了超过25年。虽然VGA是对其前身EGA(1984)的逐步改进,并且仍然向后兼容EGA以及早期(1981)的CGA和MDA,但其向前兼容性使其获得了广泛的认可。
集成主板
PS / 2 Model 80是IBM的第一台386计算机,最值得注意的是板载VGA图形处理芯片(如下图所示)具有256 KB RAM,32位总线微通道架构(MCA),BIOS识别和配置以及RGB视频信号路由。MCA可以容纳上一代8514 / A显卡,而VGA芯片则在主板上。
图:VGA是迄今为止最流行的图形芯片。
VGA的一个重要特性是集成了颜色查找表(cLUT)和数模转换器(DAC)。在VGA,LUT-DAC之前,它们被称为Brooktree。VGA的集成逻辑还包含CRT控制器并替换了五个或更多其他芯片,只需要外部存储器。VGA描绘了未来完全集成设备的路径。
VGA还引发了新的克隆浪潮,并使Cirrus Logic,S3,Chips&Technologies等公司以及其他三家公司获得了巨大的财富。
IBM 5162,通常称为IBM PC XT / 286,是一款非常受欢迎的PC,使用的是16位扩展总线,可以插入升级的显卡,取代IBM EGA主板。由于PS / 2使用了MCA,一些电路板制造商提供了一个带有两个标签的电路板,一个用于ISA,另一个用于MCA。不久之后,于1988年推出了适用于IBM兼容计算机的扩展工业标准架构总线。它有MCA和ISA信号。它是由PC克隆供应商联盟(“Gang of Nine”)开发的,作为IBM在其PS / 2系列中使用其专有微通道架构(MCA)的反击,并且出现了带有ISA和ELISA标签的电路板。
基本系统视频由IBM称为Type 1或Type 2的视频子系统(即VGA或XGA)生成。提供VGA功能的电路包括视频缓冲器、DAC和测试电路。视频存储器被映射为64Kb×8位的四个平面(映射O到3)。视频DAC驱动模拟输出到显示器连接器。测试电路用于测试附加的显示器类型、颜色或单色。
视频子系统控制从系统和CRT控制器访问视频内存。它还控制分配给视频内存的系统地址。最多可以编程三个不同的起始地址,以便与以前的视频适配器兼容。在图形模式下,模式决定了视频信息在内存中的格式以及内存的组织方式。
在字母数字模式下,系统分别将ASCII字符代码和属性数据写入视频存储器映射O和1。内存映射2包含在字母数字模式集期间由BIOS加载的字符字体。字符生成器使用该字体在显示器上创建字符图像。
ROM中包含三种字体:8×8,8×14和8×16字体。最多可以将8个256个字符的字体加载到视频存储器映射2中,其中两个字体可以同时处于活动状态,允许使用512个字符的字体。
视频子系统将信息格式化为视频存储器并将输出发送到视频DAC。对于彩色显示器,视频DAC将三个模拟颜色信号(红色,绿色和蓝色)发送到显示器连接器。对于单色显示器,BIOS将颜色信息转换为DAC,DAC将求和信号驱动到绿色输出上。因此,绿线或信号成为仍然使用BNC连接器的监视器的默认同步信号。
辅助视频连接器允许视频数据在视频子系统和插入通道连接器的适配器之间传递。这是一种持续到20世纪90年代末的常用技术。IBM没有为VGA提供任何高分辨率图形驱动程序。
最初的VGA规格与以前的控制器不同,没有提供硬件支持。
板载规格包括256 KB视频RAM(第一批系统可以订购64 Kbytes或128 KB RAM,代价是失去部分或全部高分辨率16色模式)。它支持16-彩色和256色调色板显示模式和262,144色全局调色板(6位,因此,64个可能的级别,通过RAM DAC的每个红色,绿色和蓝色通道)。
对于主像素时钟,时钟可在25.175 MHz或28.322 MHz处选择,但通常的线速率固定为31.46875 kHz。VGA指定最多800个水平像素和600行,这比当时提供的640×480监视器更大。
刷新率可能高达70 Hz,垂直空白中断(为了降低成本,并不支持所有克隆板)。
该芯片可以支持平面模式:最多16种颜色(四个位平面)和一个打包像素模式:256种颜色。该芯片没有bit-BLT功能(即Blitter),但通过“VGA latch”寄存器支持非常快速的数据传输。有一些原始的Raster Ops支持,一个桶形移位器,以及IBM称为硬件平滑滚动支持的东西,这实际上只是一些缓冲。
桶形移位器是一种数字电路,可以在没有CPU的情况下将数据字移位指定的位数。桶形移位器的常见用法是浮点运算的硬件实现。在现代GPU中,有数千个32位浮动处理器。
VGA连接器
VGA规范包括分辨率、物理连接器规范和视频信令。今天仍然支持,人们可以找到带有VGA连接器的投影仪,当与较新的计算机或图形板一起使用时需要使用适配器电缆。
VGA克隆厂商
除了克隆芯片供应商之外,其他几家公司还将VGA结构整合到他们的芯片中。其中一些供应商包括:ATI / AMD,芯片和技术,Cirrus Logic,Cornerstone Imaging,Gemini,Genoa,Headland Technologies,Hercules,Hualon,IIT,Intergraph,LSI,Matrox,NEC,Oak Technology,Paradise Systems / Western Digital, Plantronics,Realtek,S3 Graphics,SiS,Tamerack,Texas Instruments,Trident Microsystems,Tseng Labs,Video 7和WinBond。
没有其他芯片像VGA那样对计算机业产生了深远的影响。遗憾的是,IBM并没有像其他供应商那样从发明中获利。
**点击文末阅读原文,可阅读英文原文。
*免责声明:本文由作者原创。文章内容系作者个人观点,半导体行业观察转载仅为了传达一种不同的观点,不代表半导体行业观察对该观点赞同或支持,如果有任何异议,欢迎联系半导体行业观察。
今天是《半导体行业观察》为您分享的第2017期内容,欢迎关注。
半导体行业观察
『半导体第一垂直媒体 』
实时 专业 原创 深度
华为|台积电|江北新区|三星|IC|AI|博世|ARM
回复 投稿 ,看《如何成为“半导体行业观察”的一员 》
回复 搜索 ,还能轻松找到其他你感兴趣的文章!
景嘉微:新款图形处理芯片研发中,未涉及万卡集群规模
金融界7月22日消息,有投资者在互动平台向景嘉微提问:请问公司景洪系列产品和在研的Jm11系列和摩尔线程相比怎么样?会不会出现研发出来即落后的这种情况?摩尔已经实现万卡集群,公司预计什么时候能够实现这一目标?
公司回答表示:公司新款图形处理芯片目前处于研发阶段,公司将在现有产品和技术积累的基础上,不断投入研发,提升产品性能,加速技术迭代,同时丰富公司产品类型,拓展产品应用领域,增强公司核心竞争力。公司目前产品未涉及万卡集群规模。
本文源自金融界AI电报
相关问答
岚图梦想家有多少个芯片
[最佳回答]岚图梦想家(查成交价|参配|优惠政策)搭载了多种芯片。首先其搭载了骁龙8155芯片这一芯片为车辆的智能座舱提供了强大支持支持手势控制、面部识别...
gpu芯片概念?
全称是GraphicProcessingUnit,中文翻译为"图形处理器"。NVIDIA公司在发布GeForce256图形处理芯片时首先提出的概念。GPU使显卡减少了对CPU...
显卡AMDRadeom(TM)R2Graphics什么意思是集成显卡还是集成...
AMD这次发布的移动版显卡包括RadeonHD7400M、HD7500M和HD7600M系列,这三个系列新卡都是基于最新的Caicos和Turks核心的图形处理芯片,采用台积电40nm制造工...
图像处理器哪家最强?
Nvidia在这一市场领域长期以来一直相当强大。游戏界不断发展,随之而来的是,Nvidia也在不断发展。现在,这些GPU被用于Nvidia提供给顶级汽车公司的芯片组和AI板...
gpu是什么东西呀-ZOL问答
GPU英文全称GraphicProcessingUnit,中文翻译为“图形处理器”。GPU是相对于CPU的一个概念,由于在现代的计算机中(特别是家用系统,游戏的发烧友)图形的处理变...
一加ace2pro专业渲染芯片型号?
一加Ace2Pro采用了高性能的专业渲染芯片,型号为Adreno660。该芯片具有强大的图形处理能力和专业级的渲染功能,支持多种渲染技术和效果,能够满足用户对高质量...
特斯拉modelyamd芯片有啥用?
特斯拉ModelY车辆中的AMD芯片是用于车辆计算机的中央处理器(CPU)。它可以处理车辆内的各种计算、控制和驾驶辅助系统,还可以提供卓越的图形处理性能。具体来...
显卡和显示芯片的区别?
区别是显卡即显示适配器是一个硬件,显示芯片即GPU是一个芯片。显示芯片是安装在显卡上的,显卡用来接收数字信号,显示芯片则负责将数字信号转化为图形信号,并...
显卡上的图形处理器芯片简称()?
显卡的核芯是图形处理器;图形处理器依附显卡上的其余零部件实现工作的。图形处理器(英语:GraphicsProcessingUnit,缩写:GPU),又称显示核心、视觉处理器...
汉dmi车机用的什么芯片?
汉dmi车机用的芯片是采用了高通骁龙8核处理器,Adreno619LGPU。芯片就是一种集成电路,它由大量的晶体管组成,根据芯片的大小它有不同的集成规模,小到几十,...
