技术文章—单节37V锂电池升压9V、8A大电流异步DC-DC升压IC
DC-DC升压是很多电子产品常用的电路。随着集成电路技术的发展,大电流,大压差,DC-DC升压IC也很成熟。HT8905是一款高效的非同步DC-DC升压转换器。内部集成8A电流MOS管,输出电压可调最高9V,输入电压最低2.5V,效率87%以上。SOP8封装外围简单,MOS限流值可调,调试方便,应用广泛。
深圳市永阜康科技有限公司结合客户实际方案,成功应用到单节锂电池3.7V供电的手持风扇、便携式电动工具、电子烟、蓝牙音响等案列。
HT8905应用特性
1. HT8905脚位图
2. HT8905管脚说明
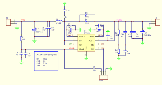
3.HT8905 DEMO原理图
4. 不同升压输出对应的输出电流(Vin=3.7V,RILIM=510k)
5. 外部限流设置电阻对应的限流值
6. HT8905 DEMO板PCB顶层设计图
7. HT8905 DEMO板PCB底层设计图
8. HT8905 DEMO板贴片图
9. HT8905 DEMO板物料清单
10. HT8905 DEMO板实物图
11.DC-DC升压芯片选型表
H6392 DC升压恒压芯片 37V5V74V升压12V18V 锂电池大功率大电流IC
H6392是一款高性能的DC-DC升压恒压芯片,适用于2.6-5V输入电压范围,适用于锂电池供电的设备。以下是关于H6392芯片的详细介绍:
产品描述:
内置18V/0.2Ω功率MOSFET,PWM控制电路提高电源效率。
内部补偿网络优化外部组件,简化电路设计。
输出电压精度±4%,内置软启动功能降低浪涌电流。
低待机关机功能,待机功耗小于0.1uA。
ESOP-8封装,加强散热性能。
产品特征:
输出电压可调,可达12V。
可调过电流保护,范围1.2~2.5A。
内置18V耐压MOS,提高转换效率。
低待机功耗,延长电池寿命。
高精度输出电压,确保设备稳定运行。
固定工作频率1MHz,简化电路设计并降低电磁干扰。
支持过温保护功能,保护芯片免受损坏。
典型应用:
锂电池升压恒压电源、充电器、数码相机。
手持设备、移动设备供电、液晶显示器。
便携式电子产品、音频功放供电等领域。
H6392以其高性能、易集成和应用领域,成为电源管理领域的不错方案
相关问答
电池升压芯片哪一种更适合呢?
选择升压芯片需要考虑几个参数,输入电压范围、开关功率、工作效率等。使用3.7V的锂电池升压到12V,给350mA的负载供电,本来使用的66...电池升压芯片哪一种更适合?...
48v锂电池怎样升压到72v?
48伏的锂电池如果要想升到72伏的电压必须要加装一个电瓶电压转换器,使电压转换到72伏。另一方面就是增加锂电池,重新组合48伏的电瓶,使电瓶输出电压为72伏。...
锂电池怎么升压到220伏?
锂池本身的电压一般为3.6V或3.7V,要将其压到220V需要使用升压转换器或逆变器来完成。一种常见的方法是使用DC-DC升压变换器,它能够将输入电压转换为所需的输...
将12伏锂电池升压到16伏,用什么模块?
将12V升压至16V需要用到升压芯片,升压芯片的种类型号比较多,这里介绍一款很常用的DC/DC类升压芯片LM2577,该芯片为TI生产,性价比比较高。该芯片所需外设元器...1...
锂电池组充电,有一组比其他组升压快是什么原因?
在对锂电池组充电时,如果发现其中一组比其他组充电过程中电压上升快,可能是这一组的某个电池容量下降,从而在充电的过程中是该组的电池电压上升比其他组要快,...
如何正确选购移动电源?移动电源什么牌子好?-红网问答
1、看移动电源采用何种储能介质移动电源采用的电芯基本可以分四种:镍氢电芯、磷酸铁锂电芯、液态锂离子电芯、锂聚合物电芯。镍氢电芯和磷酸铁锂...
怎么将6V直流电升压为7.4V直流电-ZOL问答
首先镍氢电池的电压(充满电)不是1.5V而是1.4V,电放光后应该是1.2V;再有一个就是锂电池的电压都是3.6V或者是3.6的整倍数,这是由于锂电池的每个电芯电压是3.6V...
锂电池升压到9v问题?
7.4升压成9v效率高。另外两组电池电压一样,容量不一样,可以并联不能串联,最好用二极管隔离。7.4升压成9v效率高。另外两组电池电压一样,容量不一样,可以并联...
48v电池升60v升压器?
不能,电压不足升压达不到标准的,48v比60v的电压少了12v,虽然逆变器的指示灯会亮,里面的电子零件能通电,但由于电压不足,也不可能正常升压的。60V逆变器用48...
移动电源升压板?
【手机充电器改成移动电源升压板可以的】热熔胶,固定升压板和电池用:1、首先把电池给组合起来,用绝缘胶带缠在一起,使用并联方式并联起来,三块电池的正负极...
