酷狗音乐推出“麒麟音效”,针对华为海思麒麟芯片优化
【环球网科技综合报道】近日,酷狗音乐在其音效市场内推出一款名为“麒麟音效·中华有为”的音效,获得广泛关注。通过查询,目前这款音效已经有超过40万人使用。
该音效的详情描述为:为支持国产芯片产业近期特殊的艰难处境,特在此发布针对国产华为海思麒麟芯片优化的麒麟专属音效,针对海思麒麟芯片组中音频组件的特性进行分析,全方面发挥其优势,修复缺陷不足,达到更佳的超高清强解析力音频效果。
备注显示,该音效其他芯片也可使用,但对海思麒麟有特殊优化。
根据网友留下的评论,该音效对华为手机的外放音效有一定提升,不少网友留言表示支持。
用芯片制作一个报警音乐,想发什么音都可以,看看制作步骤吧
芯片也可以称为集成块,今天给大家介绍的芯片型号是C002-3A,如图所示,根据选声引脚所接高低电平不同,能发出110/119/120等不同的声音。
音乐芯片
仔细观察表面有封装时压出的半圆形标志,引脚识别方法是将集成块水平放置,引脚向下,半圆形标志朝左边,左下角为第一个引脚,其次按逆时针方向数,依次为2,3,4,5等。
芯片引脚功能C002-3A芯片引脚功能
使用该芯片要注意,电源电压不能超过3.6V,振荡电阻取值范围100~240kΩ,阻值大小影响输出频率,经过多次试验,电源电压3V时,电阻为200kΩ,输出各种声音最逼真。最关键是选声端F1、F2如何接入,
选声端接法

一、音乐芯片初体验
电路是非常简单的,尝试不提供电路图直接在面包板上制作。音乐芯片供电以及振荡电阻接入电路,
步骤一(供电及振荡)
步骤二(增加扬声器)
当F1与F2都不接时,扬声器发出“110”报警声,自己按照选声端接法,体会其他音效。我们听到了几种不同的声音,电路很简单,但是声音比较小,有什么办法吗?三极管能将微弱的信号放大,可以在芯片的输出端增加三极管驱动扬声器。
三极管采用8550。 三极管放大信号
二、多路报警器制作
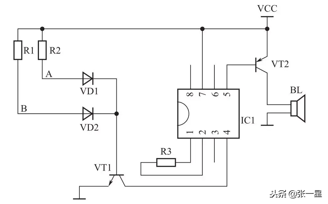
1.电路图
音乐芯片接法,报警110。
电路图
元器件清单
设计两路报警,图中A点与电源负极之间采用细导线(漆包线)围住需要保护的现场;同理B点与电源负极也采用细导线连接保护另一个现场。正常时候,二极管VD1、VD2阳极均接地,三极管VT1截止,音乐芯片失电而不能工作,扬声器BL也就不会发声。若不知情的不法分子进入设防区,任何一路细导线断开,三极管VT1都会导通,IC1得电工作,扬声器发出“110”报警声音。掌握本制作中信号采集方法,三极管VT1在此的用法。
面包板制作步骤
安装电阻以及二极管
安装三极管
制作完成图
相关问答
怎么将音乐导入储存芯片里?
这样将音乐导入储存芯片里,把mp3的sd存储卡插到手机中,打开音乐App。2/6点击左上角的“菜单”图标,找到并点设置3/6点击“设置下载目录”,选择刚插入的mp3...
nfc芯片怎么存音乐?
nfc芯片存音乐操作如下:1确保您的手机和接收手机都已打开NFC功能,标签→我的标签下的共享我的标签复选框已取消选中,并且这两部手机的屏幕都处于活动状...n...
【急死我了,物理好的近来看看吧将一个发声的音乐芯片放入一...
[最佳回答]你听到的声音将会越来越小,直至听不到.拉活塞的过程中抽去了空气,注射器里是真空.说明声音不能在真空中传播,也说明声音传播需要介质你听到的声音...
【老师把正在发生的音乐芯片用塑料袋包好没入水中(如图),在...
[最佳回答]老师把正在发生的音乐芯片用塑料袋包好没入水中(如图),在空气中还可以听到“音乐芯片发出的声音:,是在实验过程中看到的现象,属于科学探究过程中的...
音乐芯片(儿童玩具车)里的音乐怎么换,城自己想设置的那几首?这个板子上的黑色元器件不知叫什么?
固化的,一般是批量定制固化的,一般是批量定制
现在手机有哪些带有HiFi芯片的?
2019年,新款机基本都取消了独立hifi芯片。只有一些老牌机还保留着hifi。1、vivoXplay5它是国内首款搭载双曲面屏幕的手机,配备着HiFi3.0方案,标准版搭载v...
玩具音乐芯片里的音乐怎么换?
要更换玩具音乐芯片里的音乐,你需要了解该玩具的具体型号和音乐芯片的接口信息。不同玩具和芯片可能有不同的接口和音乐格式,因此更换音乐的具体步骤会有所不...
怎么在电路板上加上一块音乐芯片?
如果你的电路板已经做好了,没有加芯片,建议你重新做一块,这种芯片一般都需要散热,可以用散热片解决问题,喇叭的输出一共两根,一根是地线,一根是音乐信号,...
opporeno十倍变焦版有hi-fi音乐芯片吗?内放音质怎么样?
问了官方客服有和普通版一样的4376芯片问了官方客服有和普通版一样的4376芯片4367音乐HiFi芯片。
想听听音乐,发现音响不通电了,是怎么回事呀?
这样的话,可能负载电路的芯片已经击穿损坏了,测验一下就知道了,不过也有可能只是进线的保险烧了!换一个就可以了!这样的话,可能负载电路的芯片已经击穿损坏了...
