3842引脚功能详解,学会了你也是电子工程师
说起UC3842,想必搞电子的人都很熟悉,它是一款具有8个引脚的电源管理芯片。经常被用在电动车充电器中,与一少部分外围器件组成反激式开关电源电路。
UC3842具有外围电路结构简单,内部集成了保护功能。接下来我们就聊一聊这款芯片。
UC3842引脚外观
从其结构外观来看它有八个引脚,这八个引脚是其与外围器件连接发挥功能的桥梁。
UC3842引脚功能详细讲解
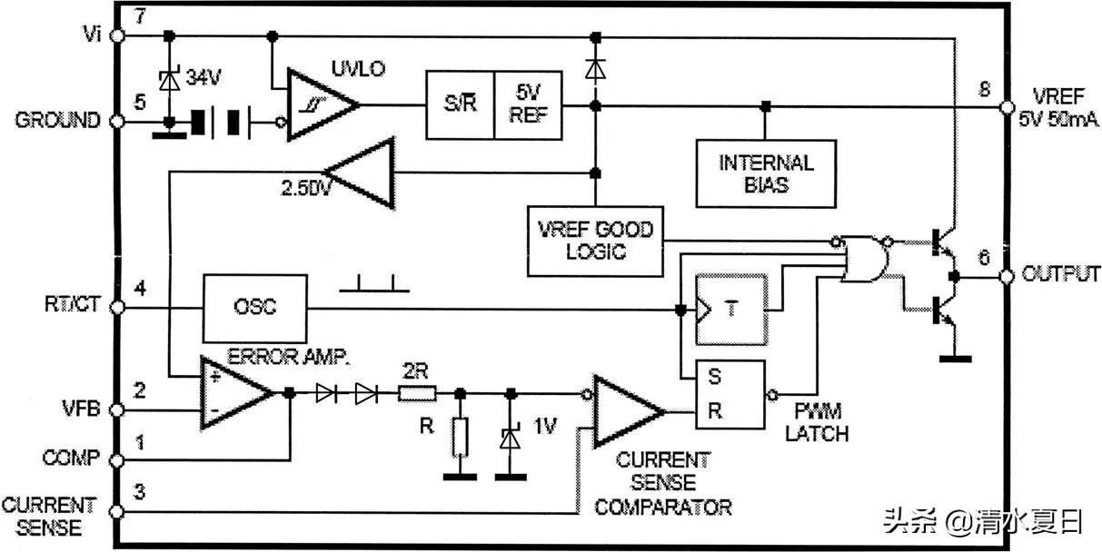
UC3842芯片总共有8个引脚,每个引脚的功能如下:
也就是说它是该芯片内部误差放大器的输出端,通过与引2脚的合作,达到控制误差放大器的增益作用。
其实这是误差放大器采样的输入端,通过此引脚将输出电压采样后,通过比较,误差放大器做出输出脉宽调整,从而控制输出电压或电流的大小。
引脚3: 为电流检测输入端
其实这个脚也是反馈端,主要通过它的大小反馈来流过开关管的电流,通过电流的高低控制开关管的通断,从而达到保护开关管的作用。
引脚4: 内部振荡器的定时端
此引脚主要是控制芯片的振荡频率的,其振荡频率的大小取决于外接阻容元件的参数。
引脚5: 为接地端
也就是此芯片工作电源的接地端
引脚6: 驱动外部开关管的信号输出端
这个引脚主要负责发出驱动信号,控制外接开关管的导通与截止。
引脚7: 为供电端
也就是此芯片工作电源的供电端
引脚8: 芯片内部电压基准输出端
也就是说这个脚可以提供一个免费的5V基准电压,供外部电路使用。
UC3842内部结构
UC3842芯片是一个固定工作频率的电流调整型控制芯片,在它的内部集成了误差放大、电流检测比较器、脉宽锁存、电压基准以及欠压过温等保护部分的控制电路。
UC3842有两种封装形式
一种为双列直插DIP,另一种为贴片SOP,还有一种使用非常少的14引脚贴片封装。
UC3842电气参数
UC3842的最高工作电压为30V,最低工作电压为16V,输入电压低于10V时会停止工作;芯片典型的振荡为52kHz,输出驱动电流最大1A,最大功耗1W。
UC3842典型应用
经常被用到反激式开关电源电路
UC3842电路故障排查
如果对应的电路发生了异常,我们可以用万用表测量其引脚有没有短路,如果有短路那说明该芯片被击穿或外围电路异常。
我们也可以把外围电路断开去测量器件的好坏。
根据UC3842引脚功能特性,该芯片在正常工作时,引脚7与引脚5间会有10-30V之间的工作电压,8脚输出5V左右的基准电压。此外,其它引脚也有电压,但很小。这样一来,我们通过引脚就可以确定该芯片是否正常工作。
总之,3842是一款很实用的电源管理芯片,结构也很简单,功能很强大。
UC3842、3843、3844、3845区别
相关问答
3842芯片用途?
3842芯片是一种高性能的PWM控制器芯片,广泛应用于开关电源、逆变器、变换器、LED驱动器等领域。它具有高精度的电压参考、高速比较器、高精度误差放大器、PWM...
u3842芯片详解?
u3842芯片U3842是高性能固定频率电流模式控制器,专为AC--DC电源转换器应用而设计的,它提供了只需要最少的外部元器件就能获得最佳性价比的解决方案。具有可微...
3841芯片和3842的区别?
芯片性能不同3841芯片和3842区别在于芯片性能不同。3841射频芯片内部主要由放大器、晶体管和电阻组成。通常由芯片输出一个非常稳定的电压,需要稳压的输出电...
3842和3845引脚功能详细讲解?
3842/3845是高性能固定频率电流模式控制器专为离线和直流至直流变换器应用而设计,为设计人员提供只需最少外部元件就能获得成本效益高的解决方案。这些集成电...
3842引脚对地阻值?
uc3842各脚电压,序号电压(V)功能说明对地电阻(KΩ)黑笔接地红笔接地,13.6保护控制,7.59.422.5电压反馈/EW输入7.58.334.7电流反馈7.99.441.8电压反馈7....
cu3842各脚功能参数?
UC3842芯片总共有8个引脚,每个引脚的功能如下:1号引脚为误差放大器的输出端,它通过与2号引脚之间接有的阻容元件反馈网络,控制误差放大器的增益;2...UC3842...
3842芯片启动电阻参数?
3842是一种性能优良的电流控制型脉宽调制芯片。3842的启动电阻阻值为150Ω。该调制器单端输出,能直接驱动双极型的功率管或场效应管。其主要优点是其管脚效应...
3842芯片怎么分辨1到8脚?
双列直插的IC管脚排序按逆时针方向算,1脚在IC标识圆点(或缺口)左侧。1(缺口)8273645双列直插的IC管脚排序按逆时针方向算,1脚在IC标识圆点(或缺口)左...
3842启动电阻一般多大?
3842启动电阻的大小会根据具体的应用和电路设计而有所不同。一般来说,启动电阻的阻值通常在几十欧姆至几百欧姆之间。具体的数值需要根据设备的功率需求、电源...
直插3842和贴片3842的区别?
直插3842与贴片3842的区别主要有以下几点:1.封装不同:直插3842和贴片3842的封装形式不同。直插式是以引脚形式安装,而贴片式是将外露引脚缩小并焊接于板面。2...
