介绍银联宝科技的6脚电源IC U6116
在电子技术发展快速的今天,在所有的电子设备和产品中,都不乏电源管理IC的“身影”。随着数字高速IC技术和芯片制造工艺技术的共同高速发展,高性能电源IC”助阵”的作用显得愈加重要。而日新月异的电子产品应用、环保绿色节能需求的兴起也对电源IC提出了更高的要求,催生新- -代高集成度、高性能和高能效电源IC的需求,亦成为电源IC厂商永恒的使命。
电源管理ICU6116是一款高精度的恒压、恒流原边控制器。该芯片工作在原边调整模式,可省略光耦和TL431。该芯片提供了极为全面的自恢复保护功能,包含逐周期过流保护、过压保护、开环保护、过温保护、输出短路保护和CS电阻开/短路保护等。极低的芯片启动电流能够满足较高的待机功耗标准。在恒流模式,电流和输出功率可通过CS脚的Rs电阻进行调节;在恒压模式,PFM工作模式可获得较高的性能和效率。轻载时,该芯片采用较小的峰值电流工作以减小音频噪声。另外,输出线补偿功能有助于获得较好的负载调整率。
6脚开关电源管理IC片U6116 的特性:1.多形式QR/PSR操控 无需光耦,TL431。2.迅速动态呼应,大大减小输出纹波。3.轻松满意六级能效要求,待机功耗小于70mW。4.+/-4%。恒压恒流精度。5.内置线损电压补偿。6.输出过压维护,VDD欠压维护,VDD过压维护及钳位。
银联宝科技二十年专注于各类芯片开发设计,低功耗高效率的开关电源方案获得广大客户认可,并成功的在市场投入使用,银联宝本着低价格、高效率,低功率,高效应的宗旨,向市场推送更完美的电源芯片。
6脚开关电源芯片 两键开关IC 长按延时开关机芯片 小封装工业级IC
EH2806-A234长按开关芯片
一. 功能说明
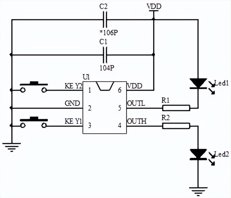
两按键(KEY1、KEY2)输入控制,两路信号同步输出。上电OUTL输出高电平、OUTH输出低电平。
KEY1键:长按1秒开机,OUTL低电平输出、OUTH高电平输出,再长按1秒关机,OUTL低电平翻转为高电平、OUTH高电平翻转为低电平,依次循环。
KEY2键:长按3秒开机,OUTL低电平输出、OUTH高电平输出,再长按3秒关机,OUTL低电平翻转为高电平、OUTH高电平翻转为低电平,依次循环。
二. 极限参数
Absolute Maximum Ratings
Voltage applied at VDD to VSS .........- 0.3V to 6.0V
Voltage applied at any pin to VSS........- 0.3V to VDD+0.3V
Operating ambient temperature.......-40°C to 85°C
Storage ambient temperature ......... -40°C to 125°C
三. 电气参数(VDD=5.0V TA=25℃)
参数
符号
最小值
典型值
最大值
单位
条件
工作电压
VDD
2.4
3.0
5.0
V
工作电流
IOP
5
uA
VDD=3.0V功耗小于5UA
静态电流
ISTB
5
uA
VDD=3.0V功耗小于5UA
驱动电流低电平输出
IOL
14
mA
VDD=5.0V,VOL=0.7V
驱动电流高电平输出
IOH
6
mA
VDD=5.0V,VOH=VDD-0.7
过VDD极限电流
IVDDmax
50
mA
过GND极限电流
IGNDmax
50
mA
工作温度
TA
-40
25
80
℃
储存温度
Tstg
-55
25
100
℃
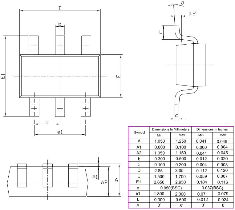
四. 封装脚位图(SOT23-6)
工业级开关IC
管脚号
符号
功能描述
1
KEY2
触发开关
2
GND
电源负
3
KEY1
触发开关
4
OUTH
信号输出,高电平有效
5
OUTL
信号输出,低电平有效
6
VDD
电源正
五. 电路图参考
6脚开关电源芯片
推LED应用图参考
长按延时开关机芯片
六. 封装尺寸图(SOT23-6)
长按延时开关机芯片
七. 版本说明
版本
日期
描述
EH2806-A234
2022/8/8
V01初版
低功耗开关机芯片
相关问答
一款6脚DC/DC电源芯片辨识?
一般这种东西都是打的代码,芯片小,打不上型号,想知道型号麻烦的很,每个产家的代码都不一样,但是又没有详细的代码规则。。。。一般这种东西都是打的代码,芯...
电源六脚驱动芯片工作原理?
能效满足六级的小功率开关电源芯片—TB6810具有6个脚位,TB6810是驱动三极管的原边控制模式的开关电源控制器(PSR)。并且,小功率开关电源芯片—TB6810适用于小...
六脚电源芯片各脚电压?
一般情况下,六脚电源芯片各脚电压分别是:1脚的电压是2.8v(误差放大器补偿。2脚的电压是2.6v(反馈输入)3脚:开关管电流检测(过流保护),电压是0.08V...一般...
小米充电器中的6脚ic是什么?有充电器内部原理图吗?急用。。...
使用六脚开关电源芯片,制作开关电源,可以选择OB2532芯片。OB2532是一只六脚开关电源芯片,1脚是GND端,2脚是GATE端,3脚是CS端,4脚是INV端,5脚是COMP端,6脚是VDD...
6脚开关电源管理芯片参数?
6脚开关电源管理的芯片参数实测电压(V)1Drain内部场效应管漏极313V2CND芯片接地端0V3VCC芯片电源供电端12.5V4Vfb反馈输入端(接稳压电路)0.3V5...
开关电源上一六脚芯片,上面有字母PA,它的引脚是肿么定义的?...
芯片上面的印字一般都不是型号,只能以实物电路对照常见6脚电源芯片的典型应用电路来推断OB2532是一只六脚开关电源芯片,1脚是GND端,2脚是GATE端,3脚是CS端,4脚...
六脚贴片电源芯片通用吗?
不通用。六脚贴片电源芯片型号不同,不能通用。六脚贴片电源芯片通常是指一个具有看门狗功能、采用贴片式封装的电源芯片,其电路图适合作为单片机的复位电路。...
6脚电源管理芯片37rd7用什么芯片代替?
电源管理芯片的选择需要根据具体的电路需求和规格进行匹配,一般情况下不能随意更换,否则会影响电路的正常运行。如果37RD7型号的电源管理芯片已经停产或者不...
6脚的电源芯片有何推荐呢?
推荐电源芯片U6116,是一款高精度的恒压、恒流原边控制器。用于高性能、外围元器件精简的充电器。它工作在原边调整模式,可省略光耦和TL431。该芯片...
16脚芯片有几种?
一种是TOSHIBA8位单片机。第二种是通用四运放,可用LM324替代。第三种是单片开关电源IC,可用TOP247Y替代,一种是TOSHIBA8位单片机。第二种是通用四运放,可用LM...
