英集芯技术深度解析,盘点内置协议DC-DC降压芯片的性能与应用
前言
在现代很多的电子设备中,诸如充电宝,为了增加电池容量,可能会使用多个电池串联,然后就是现在很多的电子设备都采用这外部电源适配器,这些都会导致提供的电压高于设备的操作电压,在这种情况下,就需要将这些电压降到安全水平同时保证输出电压的稳定性。
目前很多的设备中都采用着DC-DC降压转换器芯片来处理较高的输入电压,其主要用于将一个电压级别转换为比它低的另一个电压级别。这种类型的转换器在各种电子设备中非常常见,特别是在需要将电池或外部电源的高电压转换为设备内部电路所需的更低电压时。
这种芯片的主要工作原理通常基于开关模式电源技术。这种技术使用电子开关(如晶体管)和储能元件(如电感和电容)来转换电压。转换器通过快速开关电子开关(通常是以数十至数百千赫兹的频率)来控制能量从输入端到输出端的转移。
而随着电子设备向更小型化、更智能化发展,就有厂商将充电协议集成到降压转换器芯片之中,这样做的好处就是省去了单独协议芯片的需要,让PCBA板上元件布局更加紧凑和精简,大幅度优化了整体设计的空间利用率,同时有效降低设备的开发成本,提高了制造效率。
英集芯内置协议 DC-DC 降压芯片
英集芯作为一家专注于高性能、高品质数模混合芯片设计公司,目前已推出了众多内置协议的DC-DC降压芯片。本文汇总了英集芯科技推出的众多内置协议 DC-DC 降压芯片,并将这些芯片的具体型号以及封装特点汇总成下表所示。
英集芯IP6566
IP6566 是一款支持 DCP, QC2.0, QC3.0,FCP, SCP, AFC, SFCP, PD2.0,PD3.0 的全集成升降压转换器,具有外围简单,功能全面的特点,适合用于多口(2C,1C1A,2A, 1C1L 等等)车充的应用。
IP6566支持 0~32V 的输入电压和 30m 欧(上管)和 20m 欧(下管)的导通阻抗,能够显著提高车充的的性能和体验;并提供 PDO 定制为个性化设计提供灵活多样的选择。
英集芯 IP6566 资料信息。
英集芯IP6565
IP6565是一款集成同步开关的降压转换器芯片,支持多种输出快充协议,支持Type-C输出和USB PD2.0/3.0(PPS)协议的双口输出SOC IC,为车载充电器、快充适配器、智能插排提供完整的解决方案。
IP6565内置功率MOS,输入电压范围是8.2V至32V,输出电压范围为3V-12V,支持双C、1A1C、双A输出,内部集成双口自动插拔检测,任意口支持快充,双口同时使用时都输出5V,总功率为5V/3.4A。
IP6565具有多种保护机制,具备软启动功能,采用QFN32 4*4mm封装。
英集芯IP6559
英集芯推出的IP6559,将协议功能与同步升降压控制器整合在一个封装内部,输出电压可以低于、等于或者高于输入电压,消除了传统降压拓扑,无法在12V输出大功率的问题。可以在12V输入下,输出20V,从而满足大功率快充车充需求。
英集芯IP6559支持3.6-31V输入电压,满足车充12到24V输入电压范围,输出支持3.3-21V电压。支持PD3.0 PPS,QC2.0/3.0,华为FCP/SCP,三星AFC,VOOC等快充协议,满足主流手机快充需求。
IP6559内置线损补偿,内置14bit ADC,支持采集输入输出的电压电流参数,支持数码管显示或送至外置单片机显示充电功率等参数,满足日益见长的个性化设计。芯片支持A+C双口输出,可实现单口快充,兼容性更好。
IP6559集成度高,功能丰富,只需一个电感配合升降压开关管,即可实现100W升降压快充方案设计。芯片内置过热保护功能和板级NTC温度检测,可跟随温度变化智能调节输出功率,满足严苛的温度要求。
英集芯IP6557
IP6557是一款支持UFCS/PD2.0/PD3.1/EPR28V等快充协议的升降压SOC芯片,支持最大140W的功率输出,内部集成功率MOS,可以实现具有升降压功能的快充方案,有效减少整体方案的尺寸,降低BOM成本。
IP6557的快充输出具有CV/CC特性,可根据输出电流调整输出模式,同时集成多种保护机制,采用QFN40 5x5mm封装,适用于车载充电器应用领域。
英集芯IP6551
IP6551是一款集成双路DCP协议的高效同步降压转换器芯片,支持最大输出4.8A,支持DCP、Apple、三星等快充协议,可为车载充电器、快充适配器、智能插排、行车记录仪等提供完整的解决方案。
IP6551的输出电压带有线补功能,输出电流增大后会相应提高输出电压,用以补偿连接线阻抗引起的电压下降。IP6551采用QFN32 5x5mm封装。
英集芯IP6550
英集芯IP6550是一款支持36V输入的同步降压控制器,内置NMOS管驱动,外置两个MOS管进行高效同步整流降压。IP6550通过反馈引脚调节输出电压。开关频率135KHz,输入端耐压48V,内置完善的保护功能。
图为英集芯IP6550同步降压控制器参考设计,芯片内部集成NMOS驱动器,外围精简,支持I2C总线反馈、FB引脚调节输出电压,应用灵活。
英集芯IP6550同步降压控制器支持5A输出电流,满足USB PD3.1电流要求。内置的同步降压控制器开关频率固定135kHz。可用于两路USB-A口,降压5V2.4A输出,也可作为单路降压使用,输出电压可调满足更多应用场合。IP6550内置输入过压、欠压保护,内置输出过流、过压、欠压及短路保护,芯片内部集成过热保护,并支持EN控制开关。
IP6550可用于车载充电器、多口适配器、智能插排、支持USB-C接口的插排以及行车记录仪应用。同步整流降压具有高转换效率,高输出电流可用于多口5V输出,搭配PD协议芯片可实现宽范围电压调节,满足USB PD3.1的应用。
英集芯IP6538
英集芯IP6538支持最高32V工作电压,输出功率最高支持20V45W,同时支持双USB-C口,或1A1C口以及双USB-A口使用。芯片支持33W PPS快充,能够为主流手机提供良好的快充兼容性。
英集芯IP6538采用QFN5*5-32封装,相比传统多颗芯片的解决方案,非常节省占板面积。外围器件精简,非常有助于产品小型化设计,并简化生产流程。
英集芯IP6538是一颗全集成的快充SOC降压芯片,内部集成同步降压转换器,支持USB PD3.0快充,支持QC2.0/3.0,支持华为FCP/SCP快充协议,支持三星AFC快充,支持VOOC快充和SFCP快充。内置上管导阻9毫欧,下管导阻8毫欧,工作频率固定150KHz。
IP6538支持32V工作电压,输入耐压40V,满足USB PD快充多口降压以及24V车充应用。芯片内置输入过压、输入欠压、输出过流/短路保护,支持过热保护功能。数据引脚内置过压保护,耐压30V,有效防止损坏的数据线造成成品损坏。
IP6538降压芯片适用于车充、USB PD快充和智能插排应用,提供小体积高性能高集成度的降压解决方案。输出线补功能用于补偿线损,提升快充速度。
英集芯IP6537
英集芯 IP6537 是一款集成同步开关的降压转换器、支持 14 种输出快充协议、支持 Type-C 输出和 USB PD2.0/PD3.0(PPS)协议的 SoC,为车载充电器、快充适配器、智能排插提供完整的解决方案。
英集芯 IP6537 支持 USB Type-C 或者 USB A 输出, 5V 输出功率为 5V/3.4A。芯片内置功率 MOS,输入电压范围是 7.1V 到 32V,输出电压范围是 3V 到 20V,最大能提供 30W 的输出功率,能够根据识别到的快充协议自动调整输出电压和电流。IP6537 在输入 24V 输出 5V/3A 时,板端转换效率高至 94.3%。
英集芯 IP6537 的 PD 输出具有 CV/CC 特性,当输出 电流小于设定值,输出 CV 模式,输出电压恒定;当输出电流大于设定值,输出 CC 模式,输出电压降低。IP6537 支持 USB Type-C 或者 USB A 输出,5V 输出功率为 5V/3.4A。
英集芯 IP6537 具有过流点自动调节功能,当高压 SCP,快充协议握手成功后,最大支持 10V/2.5A 输出。当 IP6537 的 Type-C 接口连接的设备支持高压 SCP 时,优先输出高压 SCP,相比 PD 输出,充电功率更高。
英集芯IP6529
英集芯IP6529是一款支持最大45W,集成多种快充输出协议的降压芯片,采用简洁的外围设计,集成I²C控制器,可以通过外部MCU 读取电压、电流、PDO等相关信息,同时可以对PDO进行再次配置,特别适合客户用于外带显示,例如数码管或者储存能带面板显示等相关应用。
IP6529支持PD3.1/PD2.0/PPS/UFCS/QC2.0/QC3.0/QC3+/AFC/FCP等多种快充协议,通过了UFCS融合快充协议认证,认证编号0302347161002R0M-UFCS00046。IP6529内置功率MOS管,降压转换器的转换效率最高可达92.7%,输入电压范围是 7.3V 到 32V,输出电压范围是 3V 到 21V,能提供最大 45W 的输出功率,能够根据识别到的快充协议自动调整输出电压和电流。
IP6529 的输出具有 CV/CC 特性,当输出电流小于设定值时进入CV 模式,输出电压恒定;当输出电流大于设定值时进入CC模式,随着输出电流的增大,输出电压会逐渐降低,采用QFN24(4mm*4mm)封装,适用于USB PD快充适配器等领域。
英集芯IP6528
IP6528支持双USB-C口13种协议输出,降压和多协议识别,支持双USB-C单口盲插PD输出,双口5V智能识别输出。双USB-C口均支持BC1.2、Apple2.4A、Samsung 2A、QC2.0、QC3.0、MTK PE+1.1、MTK PE 2.0、FCP、SCP、AFC、SFCP、PD2.0、PD3.0,PPS等充电协议。
IP6528采用QFN32 5x5封装,内置高效率同步整流, 板端效率高达96.5% 。解决了双USB-C口应用中布板难、双芯片发热量大、EMI双芯片互相干扰等痛点,可为产品小型化提供优质的解决方案。
英集芯IP6536
IP6536,是一颗内部集成开关管的同步降压转换器,支持5V3.1A输出,芯片固定工作频率为150KHz,具备输入过压,输入欠压,输出过流,输出欠压,输出过压等多重保护功能。
IP6536内置功率MOS,输入电压范围是8V到32V,输出电压5V,最大能提供3.1A的输出电流。输出具有CV/CC特性,输出电压带有线补功能,采用ESOP8封装。
IP6536详细资料
英集芯IP6525T
英集芯IP6525T是一款集成同步开关的降压转换器,集成降压控制和协议识别功能,可为车载充电器、快充适配器、智能插排提供完整的解决方案。
IP6525T支持华为FCP、三星AFC和QC快充,支持USB-A口降压输出,内置开关管,外围元件非常精简,IP6525T支持18W输出,支持完善的保护功能。三星车充都在用这款降压芯片。
IP6525T详细资料。
英集芯IP6523S
IP6523S是一颗内部集成开关MOS管的同步降压转换器,芯片支持8-32V输入电压,输出电压固定5V,输出电流为3.4A。
IP6523S芯片支持软启动,具备输入过压,欠压保护,支持输出过流和短路保护,采用散热增强的ESOP8封装。
IP6523S详细资料。
英集芯IP6522
IP6522是一款集成同步开关的高效率降压转换器,内置功率MOS,输入电压范围是8-32V,输出电压范围是3-12V,最大能提供3.4A的输出电流,降压转换效率最高可达97%。
PI6522的输出具有CV/CC特性,可根据输出电流自动调节输出模式,带有软启动功能,可以防止启动时的冲击电流影响输入电流的稳定,同时具有多种保护机制,包括输入过压、欠压、输出过流、过压、欠压、短路保护等,采用ESOP8封装。
英集芯IP6520
英集芯IP6520采用全集成SoC架构,全球首创无需路径MOS,硬件化协议设计满足PD3.0认证,极大的优化系统成本和效率。IP6520应用外围电路异常简洁,只需要7颗阻容元件+1颗电感,即可实现18W PD认证。
英集芯IP6520支持Type-C接口输出,集成各种快充协议,可以通过CC1/CC2或DP/DM来自动识别输出端接入设备所支持的快充协议,自动调整输出电压和电流。
IP6520支持的快充协议包括苹果、BC1.2快充协议、高通QC2.0/QC3.0、华为快充协议FCP和华为最新高压SCP,三星快充协议AFC, USB PD2.0/ PD3.0(PPS)输出协议等。
英集芯IP6518
英集芯IP6518是一款集成同步开关的降压转换器,支持 Type-C输出,兼容USB PD、DCP(苹果、三星和 BC1.2)、高通QC2.0/ QC3.0、MTK PE+1.1/ PE+2.0、华为FCP/SCP、展讯SFCP等13种快充协议,并可通过CC1/CC2或DP/DM来自动识别输出端接入设备所支持的快充协议,自动调整输出电压和电流。
IP6518支持最大45W的输出功率,内置功率MOS,输入电压范围是10.5V至32V,输出电压范围是3V至20V,输出具有CV/CC特性,带有软启动功能,支持Type-C接口输出并具有多种保护机制,具有软启动功能,采用QFN24 4x4mm封装。
IP6518详细资料。
英集芯IP6515
英集芯IP6515是一款集成同步开关的降压转换器、支持DCP(BC1.2、Apple、三星)协议的双口输出SOC,可为车载充电器、适配器、智能排插、行车记录仪提供完整的解决方案。
从官方提供的车充DEMO图片可以看出,板端电路设计简单,外围器件极少,该方案可有效降低产品的设计成本和BOM成本,并可应用于小体积充电配件产品。
英集芯IP6515内置功率MOS,输入电压范围是 8.2V到32V,输出电压为5V;支持双口输出,单独使用任意一口支持5V/2.4A输出,当双口同时使用时,总功率支持最大 5V/4.8A输出,板端转换效率高至 95.6%。该SOC芯片采用 5*5mm QFN32 封装,芯片不仅集成度高,输出还具有CV/CC 特性、线补功能以及软启动功能。安全方面同样也具有输入过压、欠压保护,输出过流、过压、欠压、短路保护等多种保护功能。
英集芯IP6510
英集芯IP6510是一款多功能全集成的降压芯片,内置USB PD协议,可以完美支持苹果iPhone 8快充,以及采用骁龙835、麒麟960/970的旗舰手机快充,只要一颗芯片即可满足QC2.0/3.0、FCP华为快充、AFC三星快充,并且支持5/9/12V USB PD输出协议。
英集芯IP6510是一款内建同步降压转换器,支持9种输出快充协议、支持Type-C和USB PD协议的车充,多口快充,快充插排的完整解决方案。采用ESOP8封装,得益于全集成方案,外围元件非常的少。
英集芯IP6510输入电压范围4.5-32V,最高输入耐压48V,输出电压范围3-12V,最大输出功率18W,满足5V3.1A,9V2A,12V1.5A输出能力,IP6510最高转换效率高达97%。英集芯IP6510支持Type-C 输出和USB PD 协议,USB PD 协议对外输出可以支持:5V/2.4A、9V/2A、12V/1.5A。
英集芯IP6510 的Type-C 可以通过DP/DM 和CC1/CC2 支持多种快充协议。当IP6510 的Type-C 输出5V 时,可以接收其他快充协议,并按新接收的快充协议改变电压电流。当IP6510 的Type-C 不是输出5V 时,屏蔽其他快充协议。
英集芯IP6505
英集芯IP6505是一款集成同步开关的降压转换器、支持10种输出快充协议,为车载充电器、快充适配器、智能排插提供完整的解决方案。
IP6505芯片内置功率MOS,输入电压范围是10.5V到28V,输出电压范围是3V到12V,最大能提供24W的输出功率,能够根据识别到的快充协议自动调整输出电压和电流,典型输出电压和电流有:3V/3A,5V/3A,7V/3A,9V/2.5A,12V/2A,支持DCP(苹果、三星和BC1.2)、高通QC2.0/QC3.0、华为快充协议FCP/SCP、展讯快充协议SFCP。
IP6505详细资料。
英集芯IP6503
IP6503是英集芯推出的一款内置MOS管内置协议芯片高效率车载充电器降压芯片,输入电压范围是8V到32V,输出电压为5V,最大能提供3.1A的输出电流,转换效率高达94%。芯片具有输入过压、欠压保护,输出过流、过压、欠压、短路保护等功能。
IP6503的输出电压带有线补功能,输出电流增大后会相应提高输出电压,用以补偿连接线阻抗引起的电压下降。
IP6503详细资料。
充电头网总结
随着物联网、工业4.0等技术的快速发展,对于嵌入式系统、传感器网络等应用场景中需要大量的电源管理解决方案,内置协议的DC-DC降压芯片也能够提供灵活、高效的解决方案。而且现今电子设备的不断发展和智能化程度的提高,市场对于小型化、高效能源转换和系统集成的需求日益增加,通过采用这类芯片进行设计电子产品,可以更快地推出新产品,降低研发成本。
英集芯作为一家专注于高性能、高品质数模混合芯片设计公司,目前已推出了众多内置协议的DC-DC降压芯片,能够满足不同应用场景的需求,提供稳定可靠的电源管理解决方案。随着未来技术的不断进步创新,对电源管理解决方案的需求将会更加多样化和复杂化。英集芯将继续致力于技术创新和产品研发,为客户提供更高性能、更高品质的数模混合芯片。
DC-DC的布局布线要点
在开关电源的设计中,PCB布局设计与电路设计同样重要。合理的布局可以避免电源电路引起的各种问题。不合理的布局可能导致输出和开关信号叠加引起噪声增加、调节性能恶化、稳定性欠佳等。采用恰当的布局可以避免这些问题的发生。
1.DC-DC的环流
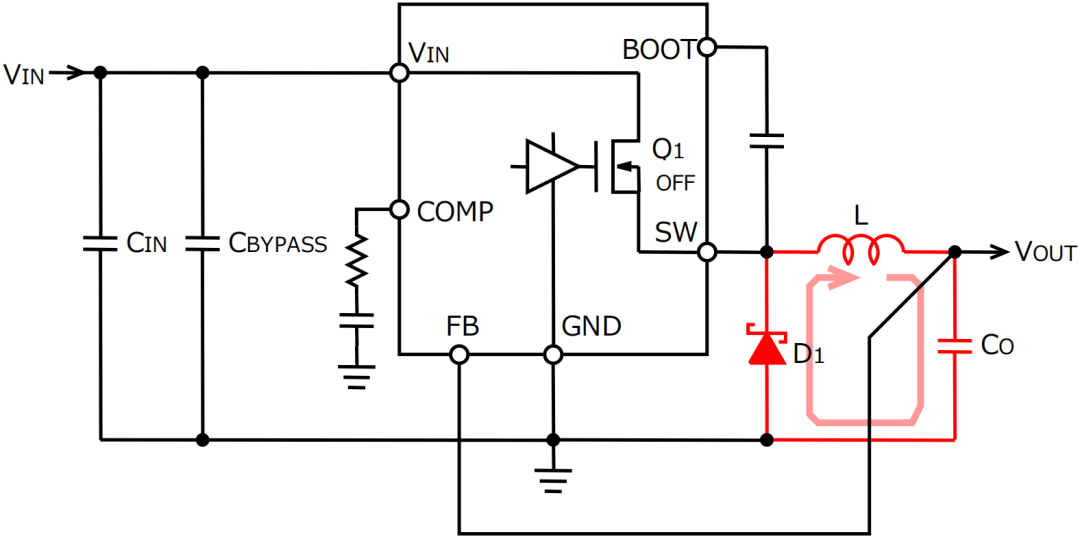
图24-1:开关元件Q1导通时的电流路径
如图24-1的红色线表示开关元件Q1导通时流过的主要电流和路径以及方向。Cbypass是高频用去耦电容器,CIN是大容量电容器。开关元件Q1导通的瞬间,流过急剧的电流,其大部分由Cbypass提供,其次由CIN提供,缓慢变化的电流则由输入电源提供。
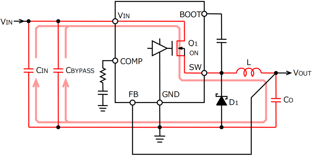
图24-2:开关元件Q1关断时的电流路径
图24-2的红色线表示开关元件Q1关断时的电流路径。续流二极管D1导通,电感器L中蓄积的能量会释放到输出侧。因为降压转换器的输出拓扑结构中串联了电感,所以输出电容器的电流虽然上下波动,但比较平滑。
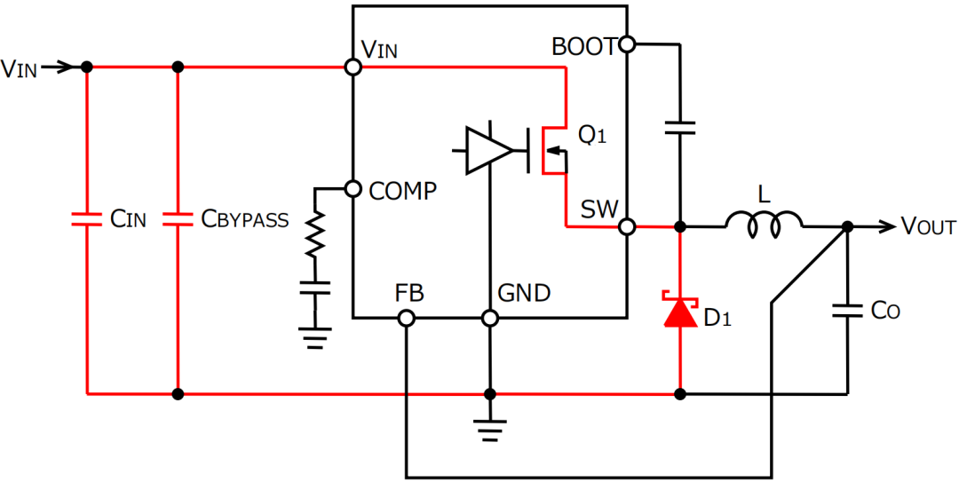
图24-3:电流差分、布局方面的重要路径
图24-3的红色线表示图24-1和图24-2的差分。开关元件Q1从关断到开通,从开通到关断切换时,红色线部分的电流都会急剧变化。由于这个变化很快,所以会出现含有较多高次谐波的波形。该差分系统在PCB布局时是重要之处,需要给予最大限度的重视。
2.PCB布局要点
PCB布局要点大致如下:
1:将输入电容器,续流二极管和IC芯片放置在PCB的同一个面上,并尽可能靠近IC芯片放置。
2:为改善散热条件可以考虑加入散热过孔阵列。
3:电感可使来自开关节点的辐射噪声最小化,重要程度仅次于输入电容,需要放置在IC的附近处,电感布线的铜箔面积不要过大。
4:输出电容器尽量靠近电感器放置。
5:反馈路径的布线尽量远离电感器、续流二极管等噪音源。
3.输入电容器的布局
设计布局时,首先应放置最重要的部件:输入电容器和续流二极管。在设计电流较小的电源(Iout≤1A)时,需要的输入电容也比较小,有时一个陶瓷电容器可以同时作为CIN和Cbypass来使用。这是因为陶瓷电容器的电容值越小,频率特性越好。但是,由于不同陶瓷电容器的频率特性不同,使用前确认好实际使用产品的频率特性。
图24-4:陶瓷电容的频率特性
CIN:1µF 50V X5R 10µF 50V X5R
CBY:0.1µF 50V X7R 0.47µF 50V X7R
如图24-4所示,当使用大容量电容器作为CIN时,一般而言其频率特性并不好,所以通常需要与CIN并联配置一颗频率特性优异的高频去耦电容器Cbypass,Cbypass通常使用表面贴装型的叠层陶瓷电容器(MLCC),一般选择X5R或X7R型,容值为0.1μF~0.47μF的电容。
图24-5:理想的输入电容器的布局
如果Cbypass、IC的VIN引脚与GND引脚的距离较远,受布线寄生感抗的影响会产生电压噪声/振铃,所以尽量缩短二者之间的布线距离。降压转换器的应用中,即使将Cbypass放置在离IC最近的位置,CIN的地上也存在着数百MHz的高频。因此建议CIN的接地和输出电容器Cout的接地要距离1cm~2cm进行布局。
图24-6:CBYPASS放在与IC相同面的最近处时
CIN放置在距离2cm处也不会有太大的问题。
图24-7:将CIN放在IC的背面纹波电压可能会增大
图24-8:不理想的输入电容布局受过孔和电感的影响噪声会增加
4.续流二极管的布局
二极管D1要放置在与IC同一层且最靠近IC引脚的位置,图24-9是Cbypass、CIN及二极管D1的理想布局。如果IC引脚到二极管的距离过长,由布线的寄生电感引起的噪音毛刺会叠加到输出上。续流二极管要使用最短且较宽的布线,直接连接到IC的开关引脚和GND引脚。如果借助过孔和底层连接,受过孔寄生电感的影响,毛刺噪声将增加,因此续流二极管的布线绝对不能借助过孔。
图24-9:理想的续流二极管布局
图24-10还展示了其他不合理的布局,续流二极管与IC的开关引脚及GND引脚距离较远,这会导致布线上的寄生电感增加从而导致噪音毛刺变大。为了改善布局不当产生的毛刺噪声,有时可能会追加RC缓冲电路作为应急处理。
图24-10:不理想的续流二极管布局
如图24-11所示缓冲电路需要放置在IC的开关引脚和GND引脚的近处。即使放置在二极管的两端,也不能吸收由于布线的寄生电感产生的毛刺噪声(图24-12)。
图24-11:理想的缓冲电路布局
图24-12:不理想的缓冲电路布局
5.热焊盘
PCB的铜箔虽然有助于散热,但因为厚度不够,超过一定面积就无法得到与面积相当的散热效果。利用基板散热是通过基板的板材实现的,使用散热过孔,能够有效地将热传递到基板的另一面并大幅降低热阻。
相关问答
请大家推荐一款AC-DC降压芯片,输出电压5V。功率在50mA~?
降压型芯片很多,主要看是否隔离以及效率。功率小的话可采用单片集成开关电源芯片,VIPER12A或者VIPER22A、5L0365\0380、FSQ100等等。降压型芯片很多,主要看是...
什么是DC-DC降压系统?请教-懂得
DC/DC概念是指将一个固定的直流电压变换为可变的直流电压,也称为直流斩波器。这种技术被广泛应用于无轨电车、地铁列车、电动车的无级变速和控制,同...
dc24v怎么降成12v?
直流24V变压为直流12V可以用线性降压或者DC-DC降压。DC24V降压为DC12V是很容易的,不同直流电压之间的转换是电子工程师常干的事,同一个电子产品内,不同的...
DCDC降压芯片的输入端的滤波电容发烫?
可能有以下原因:滤波电容的额定电压过低,损耗较大,导致电容发烫。连接线路存在较大的串扰和干扰信号,导致电容发烫。也有可能是因为滤波电容容量不足,可...
A9=A03降压芯片?
A9和A03是两种不同的产品型号,都是松下公司的降压芯片。A9是松下公司的一款高效率同步降压DC-DC转换器芯片,主要用于电池驱动的便携式设备和工业自动化等场景...
DCTODC的原理是什么?
DC-DC是用开关电源的思想实现的。DC-DC有降压和升压两种,在这里只说降压,比如说你给DC-DC输入10V,DC-DC内部有个振荡器和斩波模块,例如,把在一个时间段允许1...
上海晶丰明源半导体有限公司的芯片有哪些?
目前上海晶丰明源半导体有限公司的主要产品:SuperDriver系列驱动芯片AC/DCLED照明恒流驱动芯片产品名称拓扑结构描述BP2808BUCKBP280885-265V......
有没有,珠海电动车转换器DC-DC芯片报价,DC-DC芯片效果怎么样??
[回答]可以将一个直流电压转换成另一个直流电压的转换器。分为类:升压型DC/DC转换器、降压型DC/DC转换器以及升降压型DC/DC转换器。一:DC-DC转换器一般由...
银联宝教您如何选型电源管理芯片呢?
[回答]选项电源管理芯片分10小点:1.明确输入电压(或范围)和输出电压,根据输入输出的大小关系决定选择降压、升压或升降压芯片。2.如果是降压,考虑效率,需...
有什么简单的直流降压电路?
直流降压电路就是DC-DC降压电压,如果输出负载不是很大,可以考虑7805,如果输出负载很大,可以考虑DC-DC降压电源IC,这类IC很多,比如TI公司的LM2734YMK、MC330...若...
