小天才Q1A拆解:紫光展锐W317处理器,国产芯片不容小觑
近期,eWiseTech做了很多款儿童版的智能穿戴。我们也从中发现了很多亮点,包括随着儿童手表的功能以及应用的增多,对于手表处理器所需的集成度、轻薄度以及功耗控制能力的要求也逐渐增高。
eWiseTech最近也拆解了小天才前不久发布的小天才Q1A儿童电话手表。那它的处理器又有怎样的特点呢?
小天才Q1A儿童电话手表共有赤柚和若竹两种配色,分别适合男孩和女孩。
这款重量约为51g的手表(含表带),配备了高清视频通话、7天超长待机、AI精准定位、4G双向通话、IPX8级智能防水、实时微聊等功能。
拆解步骤
颜值欣赏后,就要开始eWiseTech的工程师对小天才Q1A儿童电话手表的拆解。小E这次拆解的是赤柚色。
首先取下表带,由于是儿童手表,所以选择了TPU表带并且通过对锁螺丝固定,表带采用双孔设计,透气效果更好。
背面的SIM卡盖需通过附件赠送的取卡器来打开。卡盖周围有一圈防水胶圈,并且放置SIM卡处贴有石墨片。
手表外部并没有看到螺丝,工程师发现屏幕模块和后盖之间通过胶固定。所以直接用翘片插入屏幕模块和后盖之间的缝隙。取下后盖后发现,这是一圈防水泡棉。
扬声器通过胶固定在后盖上,并通过一块转接软板与主板连接,扬声器通过防水膜防水。另一侧的充电触点上贴有防水标签,充电触点位置下面贴有2块磁铁,用于吸附充电底座。
小天才Q1A儿童电话手表采用了ATL公司的700mAh锂聚合物电池,电池电压3.85V。这块电池通过胶粘贴在主板上,主板再通过螺丝固定。
主板和电池之间通过泡棉胶、导电胶布和白色固态胶固定。
取下用白色塑料片固定的摄像头后,通过加热台加热来分离屏幕和表壳。屏幕周围贴有一圈泡棉胶,能够起到一定防水作用。手表天线都集成在表壳上。
主板说明
主板的SIM卡槽旁贴有防水标签。侧边的麦克风位置还带有麦克风防水膜。
另一侧的屏蔽罩上贴有大片的散热铜箔,并且在处理器和前端模块芯片位置处贴有导热硅脂。
而手表中最主要的处理器,Q1A搭载的是紫光展锐W317处理器,集成了2G/3G/4G、BT、Wi-Fi、GNSS,PCB布局灵活,可做到单面布板;内置modem的场测覆盖全球200多家运营商,可为全球90%以上的人口提供网络服务。也正因为紫光展锐W317的AI 八重定位技术、高精度的定位SDK软件包,小天才Q1A拥有超强的AI精准定位。
将它进一步分析后,工程师在紫光展锐 uws6131芯片组发现了包括紫光展锐W317处理器在内的四颗 Die,集成了LPDDR和NAND。
看一下它在主板上具体的位置。
主板正面主要IC(下图):
1:UNISOC-UWS6131-紫光展锐W317处理器组
2:Spreadtrum-SC2721G-电源管理芯片
3:Spreadtrum-SR3595D-射频收发芯片
4:锐石创芯- RR88916-81-前端模块芯片
5:楼氏电子-麦克风
主板背面主要IC(下图):
1:锐石创芯- RR88643-21-前端模块芯片
2:意法半导体- LIS2DS?-加速度计
总结
小天才Q1A儿童电话手表的拆解相对比较简单。51g的手机重量注定了它内部并没有多余的部件。但是由于它的防水性能,所以在内部多处可见防水处理,以及一些防震措施。主板上也使用了大片散热石墨保证整机的发热。
而选择的紫光展锐W317处理器也基于成熟的MOCOR RTOS轻量系统而设计,超低功耗架构,功耗比上一代优化了20%以上。
也由于紫光展锐W317的AI 八重定位技术,小天才Q1A支持GPS、北斗、Wi-Fi定位、基站定位、摄像头辅助、加速度、A-GPS、室内定位等多重定位方式,结合AI算法,Q1A的定位能够越用越精准。
还想看其他紫光展锐的IC?来eWisetech搜库,这些设备里也有哦!
360 – 儿童手表9X
Xiaomi – 米兔儿童电话手表4C
什么是 LM317?LM317 工作原理及参数详解,图文案例+计算公式
我是小七,干货满满 。大家不要错过,建议收藏 ,错过就不一定找得到了,内容仅供参考,图片记得放大观看。
如果有什么错误或者不对,欢迎各位大佬指点 。
图片来源于网络
今天是 ULN2003A ,主要是以下几个方面:
1、什么是 LM317 ?2、LM317 引脚图3、LM317 CAD 模型4、LM317 特性参数5、LM317 工作原理6、LM317 怎么使用?7、LM317 电阻/电压计算8、LM317 替代型号9、LM 317 可调稳压电源电路10、保护 LM317 电路11、LM317 用作USB 电池更换12、使用 LM317 的可变直流电源13、使用 LM317T 的镍镉电池充电器一、什么是 LM317 ?
LM317 是一种三端可调稳压器 ,用于电压调节的正线性稳压器 。LM317 非常便于使用,因为设置输出电压只需要 LM317 稳压电路中的两个外部电路。
LM317 主要用于本地和卡上监管,如果我们在 LM317 稳压器的输出和调节之间连接一个固定电阻,那么 LM317 电路就可以用作精密电流调节器。
LM317 实物图
二、LM317 引脚图
LM317 引脚图
LM317 引脚说明图
从电压调节器的正面看,第一个引脚(左侧)是控制引脚,中间是 Vout,最后一个引脚(右侧)是 Vin。
1、Vin
Vin 是接收输入电压的引脚,该输入电压将被调节至指定电压 。例如,输入电压引脚可以馈入 12V,稳压器会将其调节至 10V。输入引脚接收输入的未稳压电压。
2、控制
控制引脚 (Adj) 是允许控制电压输出的引脚 。为了调整输出,我们将电阻 R2 值换成不同的电阻。这会产生可调电压。
3、Vout
Vout 是输出稳压的引脚 。例如,LM317 可以接收 12V 作为输入并输出恒定的 10V 作为输出。
LM317 引脚图
三、LM317 CAD 模型
1、LM317 电路模型图
2、LM317 尺寸图
3、LM317 3D 模型
四、LM317 特性参数
三端正电压调节器 输出电压 可设置为 1.25V 至 37V输出电流 为 1.5A最大输入输出电压差 为40V,推荐15V电压差为15V时,最大输出电流为2.2A工作结温 为 125°C提供 To-220、SOT223、TO263 封装 负载调节率 通常为 0.1%线路调节 通常为 0.01%/V纹波抑制 为 80 dBLM317 特性参数图(来源于采芯网)
五、LM317 工作原理
在下图,你可以看到我们将两个电阻连接到电压调节器,这些电阻决定了电压调节器调整和输出的电压。
可调稳压器输出的电压 由下式确定:
可调稳压器输出的电压
因此,根据这个公式可以看出,电阻 R2 的阻值越大,输出的电压就越大 。
在我们现在的设置中,这些是我们将要使用的值。我们将在稳压器中输入 12 V 电压并将其调节至 5V。
根据上述公式,为了使 LM317 输出 5 伏电压,R2 的值必须为 720Ω。设置上述电路,然后使用万用表通过将其放置在 1µF 电容或电阻上来检查输出电压,你会发现它非常接近 5 V。
现在换掉 R2 电阻并在其位置放置一个 1.5KΩ 电阻,现在电压输出应该接近10V。
这是可调电压调节器 的优点,你可以将其调整为电压调节器支持的范围内的任何电压 。
注意: 电容 C1 和 C2 用于清理电源线。C1 是可选的,用于清理瞬态响应。如果设备远离任何滤波电容器,则需要 C2,电容有助于在突然出现电流尖峰的情况下使电源线平滑。
下图为将 LM317 稳压器连接到电路 时的外观,以便它提供恒定的直流电压输出。
在该电路中,我们将直流电压电源添加到稳压器的 Vin 引脚。这是再次接收输入电压的引脚,然后芯片将向下调节,进入该引脚的电压必须大于它输出的电压。请记住,稳压器只是将电压调节到一定水平的设备,但不会也不能自行产生电压。 因此,为了得到一个电压 Vout,Vin 必须大于 Vout。
在这个电路中,我们需要一个稳定的 5VDC 作为输出 ,因此,Vin必须大于 5 V。通常,对于稳压器,除非它们是低压差稳压器,否则希望输入电压高出约 2 V,因此, 5 V 作为输出,我们将向该稳压器馈送 7 V 。
现在已经处理了输入引脚,接着处理可调引脚 (Adj) 。由于想要输出 5 V,就必须计算 R2 的哪个值将产生 5 V的输出。
使用输出电压公式:
Vout = 1.25V (1 + R2/R1)。
由于 R1=240Ω,所以: 5V=1.25V (1 + R2/240Ω),所以 R2=720Ω。
因此,当 R2 的值为 720Ω 时,如果输入大于 5 V 的输入电压,LM317 将输出 5V。
LM317 的最后一个引脚是输出引脚 ,为了给电路提供经过调节的 5 伏电压,我们只需将其连接到输出引脚即可。
六、LM317 怎么使用?
LM317 组件在输出和调整引脚之间形成并调节 1.25V,你可以使用连接在输出和输入引脚之间的两个电阻来更改输出。
此外,两个去耦电容可以连接到一个电路,这种集成可以消除不必要的耦合,同时防止噪声。
同时,一个 1µF 电容连接到输出端,提高了瞬态响应 。然后,你可以通过在可调节引脚上单击电位器来使其用作可变调节器。
电阻和电位一起工作,产生调节输出的电位差。
LM317 集成在电路上
七、LM317 电阻/电压计算
LM317 稳压电路案例
你可以使用以下公式计算输出电压 (Vout ) ,(Vout )依赖于外部电阻值 R 1和 R 2。
计算电压输出值
你可以将 R 1值设置为 240 Ω(推荐),但也可以设置在 100 到 1000 Ω之间。然后,你必须输入 R 2值才能执行输出电压计算。在这种情况下,R 2使用 1000 Ω。上述值完成了如下所示的公式:
输出电压计算
使用相同的公式,你可以计算 R2 值, 你将需要输出电压值。因此,如果你的输出电压设置为 10V,那么您可以使用以下方法计算 R2 值:
10 = 1.25x(1 + R2/240)
=> R2 = 1680 Ω
八、LM317 替代型号
LM317替代型号: LM7805、LM7806、LM7809、LM7812、LM7905、LM7912、LM117V33、XC6206P332MR。
LM317 等效型号; LT1086、LM1117 (SMD)、PB137、LM337 (负可变电压稳压器)
九、LM 317 可调稳压电源电路
1、LM317 可调稳压电源电路元器件清单:
M317 可调稳压电源电路元器件清单
2、LM317 可调稳压电源电路原理图
LM317 可调稳压电源电路原理图
3、LM317 可调稳压电源电路工作原理
在非 CT 变压器的初级施加 230V 的输入电压 ,通过初级和次级绕组的互感将其降压至 28V 3A,同时将频率保持在 50Hz。之后,28V 交流信号通过桥式整流器,将交流信号转换为波纹直流信号。
然后将整流后的电压馈入可调电压调节器 LM317 的输入端 。
LM317 三端稳压器的输出电压工作范围为 1.2V 至 37V DC,最大负载电流高达 1.5A。如果电池或任何其他电压源连接在稳压器的输出端子上,二极管 D1 和 D2 用于保护稳压器免受过多的电流流过。
输出电压范围 通过在稳压器的 ADJ 引脚上连接一个 5.1KΩ 电位器来控制 。
然后,直流信号通过 一个 100μF 的平滑电容继续输出 。
十、 保护 LM317 电路
由于更多的功耗,组件可能会过热 。出于这个原因,散热器用于保护 IC 免受过热。由于稳压器的低电流,外部电容可以放电。因此,在某些应用中,增加了保护二极管以防止电容放电。
二极管 D1 在输入短路期间保护电容免于放电 ,而二极管 D2 用于通过在输出短路期间提供低阻抗放电路径来保护 CAdj 。要实现高纹波抑制比,要绕过 ADJUST 端子。
保护 LM317 电路
十一、 LM317 用作USB 电池更换
USB电池更换电路图
你也可以用这个USB电池更换电路作为电源,它一般将5V输入电压(USB端口)降低到1.5V/1.5A最大输出。
整个过程通过一个 LM317 直流稳压器进行,并且在 3V 的结果下也能很好地执行 。此外,该电路具有两个电阻,可通过调整引脚调整 LM317 的输出电压。一个电阻 (R 1 ) 的额定值为 470 欧姆,第二个电阻器 (R 2 ) 的额定值为 100 欧姆。
总体而言,该电路可作为电池替代品,为兼容 USB 的电子设备供电。例如,如果电池没电了,你可以将音乐播放器插入其中以收听一些音乐。
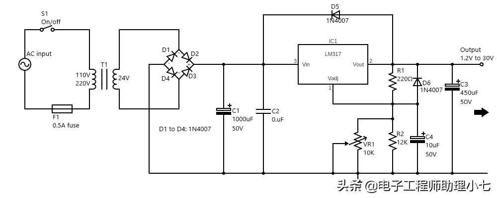
十二、使用 LM317 的可变直流电源
可变直流电源电路图
使用 LM317 可变直流电源通常允许用户在 1.25V 至 30V 范围内调节电压和 1A 电流 。实际上,它作为电源而不是 1.5V AA 电池运行。
变压器 (T1) 将电流从 AC 220V 降低到 AC 24V。之后,它分配到桥式二极管整流器 D1 到 D4,C1滤波电容存储额定电压为DC 35V。同时,IC1 的调整引脚为 VR1 调整输出电压。然后,VR1 将直流电压从 1.25V 控制到 30V 或 1.5A 时最大 37。
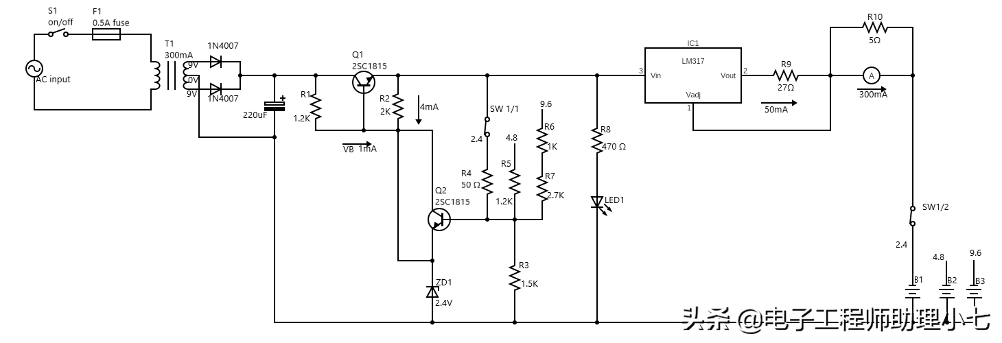
十三、使用 LM317T 的镍镉电池充电器
使用 LM317T 的镍镉电池充电器
使用 LM317T 的镍镉电池充电器电路允许为 2.4V、4.8V 和 9.6V 镍镉电池充电 。变压器的次级绕组设置为 9V/300mA。同时,220uF 25V 电容作为滤波来平滑电压,稳压电路调整每个电池级别的电压。
此外,该电路具有一个 LED 以确定它何时激活,R8 电阻限制 LED1 的电流。
以上就是今天的内容,大家记得关注 ,给我点赞 哦,欢迎大家在评论区留言 ,请各位大佬多多指教 。
图片来源于小红书
相关问答
LM317输入电压的变化范围?78系列不同芯片对应输入电压范围?...
[最佳回答]这些降压稳压IC,有一个共同的要求,就是输出必须大于输出2-3V,这是对输入和输出最小压差的要求.LM317的最小输出电压约为1.25V,那么最小输入就必须在...
贴片317芯片怎么测好坏?
要测试贴片317芯片的好坏,可以使用多种方法进行。首先,可以通过使用万用表来测试芯片的电阻值、电压和电流,以确保芯片的基本功能正常。其次,可以使用示波...
1A=3W?,同样的,lm317线性电源输入9v,输出6v,1A,那么芯片的...
[最佳回答]开关电源IC一般考虑的是效率,效率=P输出/P输入.如你所说:输入9v,输出6v,1A,这里你还需要知道输入的电流大小,假如为0.8A,那么效率=(6*1)/(9*0.8)=83...
肿么判断LM317和LM337芯片的好坏啊??-ZOL问答
用万用表多测几个芯片的相同管脚之间的电阻看差别怎么样就可以了做成品好后看各个的标准值工作频率决定和主板的兼容。显存位宽是直传输数据时候的通道的大小...
LM317输入电压的变化范围?78系列不同芯片对应输入电压范围?
LM317的最小输出电压约为1.25V,那么最小输入就必须在3.25V以上,最大输入电压为40V。78和79都是1A的,317是1.5A的,78和79的区别不是电流的区别,78是正电压,...
常用5V转3.3V线性稳压芯片有哪些?-ZOL问答
LM317,三端可调稳压。TPS54295,有点贵NCP1117ST33(或NCV1117ST33),输出电压3.3V,最大输出电流1A,失稳电压1.07V,SOT223封装;LM1117MPX...
八个脚的LM317怎么用啊?
拿到LM317芯片,正面对着自己(也就是带有字体一面对着自己),从左边开始第一个引脚为电压调节脚,第二个引脚为电压输出脚,第三个引脚没电压输入引脚。LM317...
317三极管的那个脚位是发谢管?
317前面应该有字母!如果是LM317,他不是三极管!LM317是应用很广泛的三端可调稳压集成电路:1脚为调节端,2脚为输出端。3脚为输入端。相关应用电路网上很多...
DC-DC隔离电源芯片固定输出14.5V的芯片是什么型号呢?
[回答]固定输出14.5V的DC-DC隔离电源芯片银联宝电子推荐TB1212。电源芯片TB1212是一款20-200V超宽范围输入的高压降型DC-DC转换器电源芯片,可适应12-380VA...
kla317pl塑封三极管能用什么代替?
KIA317不是三极管,而是三端可调稳压集成电路,KIA317是小han国生产的,你可以使用现在常用的LM317直接替换。LM317现在很常用,其为美国国家半导体公司(NSC)...
