一颗芯片解决升压问题,钰泰这款芯片再获绿联采用
前言
绿联推出了一款iPhone磁吸无线充移动电源,这款充电宝内置10000mAh容量电池,支持15W无线充电和20W双向快充,任选有线无线充电,全能满足。充电宝还支持充电时进行无线充电,可作为无线充电板使用,内置19颗强磁,吸附牢固。这款磁吸无线充电宝还支持小电流充电模式,支持为蓝牙耳机等设备充电,兼容性非常全面。
充电头网在拆解绿联这款移动电源时,发现其内置一颗钰泰升压芯片,型号为ETA1061。下面小编将为您详细介绍。
绿联10000mAh磁吸无线充移动电源
产品包装一如既往的简洁,内含移动电源、USB-C to USB-C短线、使用说明书和产品保修卡经典四件套。
绿联这款磁吸无线充移动电源采用米白色塑料外壳,机身边缘过渡圆润,持握不硌手,同时正面表面采用手感更好的亲肤材质,可以保证更好贴合手机,长期使用也不会刮花手机后盖。
机身边缘颜色加深撞色设计,让产品更具辨识度。机身正面做了磁吸无线充区域提示设计,区域中心还印有闪电标识。机身底部设有快充指示灯、电量指示灯、USB-C双向快充口以及电源键。
使用ChargerLAB POWER-Z KM003C测得USB-C口支持PD3.0、DCP、SAM 2A、Apple 2.4A充电协议。给苹果iPhone手机进行有线充电,实测充电功率为9.17V 2.17A 19.88W。
简单看过外观,充电头网继续为您介绍其内置的钰泰ETA1061升压芯片。
钰泰ETA1061
绿联这款移动电源内置的升压芯片来自钰泰半导体,型号ETA1061,是一颗1μA超低待机电流,0.8V启动电压,1A输出电流的同步升压转换器,工作频率为1.4MHz,效率最高可达94%,提供DFN2x2-6 和SOT23封装,提供可调电压和固定输出电压多种型号可选,满足不同场合需求。
ETA1061具备输出真关断功能,在关机或输出短路情况下,可直接切断输出,无需外接MOS及其控制电路来实现关断功能,有效保护电路安全。
为提升整机效率,ETA1061内置PWM和PFM混合工作模式自动切换,轻重载均具备更高效率。同时集成了上、下侧功率管的设计,可以实现单芯片同步升压。另外这款芯片可固定5.0V输出或通过外置较大的电阻实现电压从Vin~5.0V之间调整,外围非常精简。
充电头网总结
钰泰半导体是一家以创新的架构、高性能、高可靠性在业界闻名的高新技术企业,公司旗下已经有10类、500余款在售产品种类,包括DC- DC功率转换器、AC-DC功率转换器、LED驱动、电池管理、PMIC、接口保护等。公司产品广泛应用于智能电表、安防、机顶盒、路由器、手机、可穿戴设备、移动电源等终端产品,覆盖工业、消费、通信等多个市场领域。公司可为客户提供周到的售前支持和售后服务,并通过丰富的经验和对产品的深刻理解,加速客户的产品开发进程。
充电头网了解到,绿联磁吸无线充移动电源采用钰泰ETA1061进行升压。这款芯片内置多模式自动切换、真关断等功能,并内置开关管,在效率高达94%的同时保证外围足够精简,一颗芯片就可以实现同步升压,非常适合移动电源、TWS耳机充电仓、工控测量设备等追求便携、待机功耗低的场景应用。
EDA365:两款适用于移动电源的升压芯片介绍
现如今,人们对随身电子设备的功能要求越来越高,需要越来越强劲的电池续航与供电来保证设备的运行。但移动电池的容量是有限的,而本文将要介绍的,是一种单电感的移动电源升压芯片 工作原理,其不仅能够为整体设计节约成本,还能进一步缩小设备的体积。
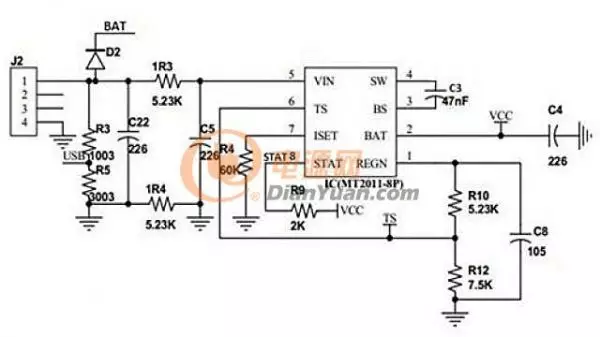
单电感移动电源电路如图1所示。
(a)充电芯片外围电路
(b)升压芯片外围电路
(c)单片机外围电路图1 电路中芯片工作电路
MT2011是一款高效率大电流单串联锂电池充电控制器。它支持4.5V~6.5V输入电压,输出电压可以跟随锂电池电压,最大2A的充电电流,使用了高效率的同步整流结构,适合应用于便携式充电设备和移动电源充电。整合电流采样电阻、高精度的电流与电压管理电路、满电自动停止充电。MT2011工作频率为1.5MHz,使用同步整流结构,效率高达93%。带有充电电流软启动、防反相电流二极管、充电电流采样等功能,并带有完善的输出短路保护和过温保护功能。
MT5036是一款95%高效的800KHz同步升压转换器,它为单节锂电池或多节锂电池组并联提供了良好的供电解决方案。转换器通过设置芯片外部FB分压电阻或使用内部FB分压电阻来获得一个稳定输出电压。芯片转换效率非常高,能提供足够的负载电流,当供电电压下降到3V时,仍能在输出电压为5V时,输出3A的负载电流,电感中的峰值电流被限制在6.6A。MT5036工作频率可达800KHz,这使得电感和输出电容都可以不用太大,并且带有轻载PSM功能,可以保证芯片在全负载范围内保持较高的转换效率。拥有60uA的静态电流可以大大提高锂电池的寿命,带有低EMI工作模式,断续工作时可以有效减少振铃,转换器可以避免电池过放电,在关断时负载可以完全与电池断开。
SN8P2711是一颗采用高速低功耗CMOS工艺设计开发的8位高性能精简指令单片机,内部有1K×16位一次性编程ROM(OTP-ROM),64K×8位的数据寄存器(RAM),三个双向I/O口,两个8位定时器/计数器,两个PWM/Buzzer模块,多个系统时钟,四种系统工作模式,一个五信道的十二位模数转换器以及五个中断源。这款单片机可以广泛应用于测量、电机控制、工业控制、家电玩具类产品等。
相关问答
电池升压芯片哪一种更适合呢?
选择升压芯片需要考虑几个参数,输入电压范围、开关功率、工作效率等。使用3.7V的锂电池升压到12V,给350mA的负载供电,本来使用的66...电池升压芯片哪一种更适合?...
5V能升压到24V的芯片?
TPS51042,输入电压`1.8V~6V,最高输出电压27.5V,TI生产的器件。下边是其应用于LED升压驱动的典型应用电路图——TPS51042,输入电压`1.8V~6V,最高输出电压27.5...
充电宝上的升压芯片是什么?
是一颗IC集成升压、电源管理和电量检测的芯片,而五合一芯片是指在三合一芯片的基础上加强了电源管理模块的保护功能,以及LED灯的效果等。是一颗IC集成升压、...
升压芯片On是什么意思?
升压芯片On是指一种电子元件,用于将输入电压提升至更高的输出电压。"On"是该芯片的型号或品牌名称,具体含义可能需要根据上下文来确定。升压芯片通常由多个电...
3.7V500毫安SOT23-6的升压芯片用什么型号呢
[回答]查了一下供货渠道还不错主要做的时间久了仅供参考深圳市石芯电子有限公司是一家经国家相关部门批准注册的企业,拥有自己的IC封装厂,并由多家IC设...
有没有既可以升压又可以降压的DC-DC芯片?
用2个,一个升压BL8550,再用一个稳压BL8530。输入电压低就升压再稳压,输入电压高就稳压。用2个,一个升压BL8550,再用一个稳压BL8530。输入电压低就升压再稳压...
1800w升压模块用什么芯片?
用LM2577芯片,其输出电流可达3A,采用TO220-5脚封装。若是类似移动电源用的那种小功率的,你可以选用PT1301。另外,你也可以选用MC34063锌片,其既可以升压,亦...
662k稳压芯片可以升压吗?
662k稳压芯片内部设计了稳压值,外部的调节不可以升压662k稳压芯片内部设计了稳压值,外部的调节不可以升压
mt3608与sx1308模块有什么区别?
MT3608和SX1308都是NFC芯片,但是它们有以下区别:1.品牌不同:MT3608由NordicSemiconductor生产,而SX1308由STMicroelectronics生产。...
b6287芯片资料?
6287芯片,其参数主频速率25b,工作电压12伏,输出功率24瓦,输入灵敏度20、谐波失真度30、信噪比32db、频率响应21、阻尼系数32、转换速率226287芯片,其参数主频...
